로그인 또는 등록 안녕하세요 {0} 님 내 DigiKey
  • 주문
  • 장바구니
  • 목록
  • 견적서
로그인 등록 등록 시 이점
  • myDigiKey
  • 주문
  • 장바구니
  • 목록
  • 견적서
  • 로그아웃
설정 편집
품목 0
장바구니 보기 결제하기

  • 제품
    뒤로
    • 신제품
    • 도구
      뒤로
      • 광학 검사 장비
        뒤로
        • 램프 - 확대경, 작업
        • 루페, 확대경
        • 부속품
        • 비디오 검사 시스템
        • 암(Arm), 장착, 스탠드
        • 접안, 렌즈
        • 조광원
        • 카메라
        • 현미경
      • 기타 공구
      • 나사 및 너트 드라이버
      • 나사 및 너트 드라이버 - 세트
      • 납땜, 납땜 제거, 재작업 제품
        뒤로
        • 납땜 스텐실, 템플릿
        • 납땜 스폰지, 팁 클리너
        • 납땜 인두, 핀셋, 핸들
        • 납땜 제거용 브레이드, 심지, 펌프
        • 납땜, 납땜 제거, 재작업 스테이션
        • 납땜, 납땜 제거, 재작업 팁, 노즐
        • 디스펜서, 디스펜서 팁
        • 솔더
        • 부속품
        • 가스, 연기 추출
        • 플럭스, 플럭스 제거제
        • 홀더, 스탠드
      • 삽입, 탈거
      • 시제품 제작, 제조 제품
        뒤로
        • PCB 라우터, 밀링 머신
        • 드릴 비트, 엔드밀
        • 무공형 프로토타입 기판
        • 무납땜 브레드 기판
        • 부속품
        • 어댑터, 브레이크아웃 기판
        • 에칭/조립 장비
        • 유공형 프로토타입 기판
        • 점퍼 와이어
        • 카드 확장기
        • 코팅, 그리스, 수리
      • 엑스카베이터, 후크, 픽, 프로브, 조절 공구
      • 와이어 스트립퍼 및 부속품
      • 전선 절단기
      • 정전기 제어, ESD, 클린룸 제품
        뒤로
        • 모니터, 테스터
        • 부속품
        • 이온화 장비
        • 정적 제어 의류
        • 정적 제어 장치 컨테이너
        • 정적 제어 접지 매트
        • 정전기 제어 접지 코드, 스트랩
        • 정전기 제어 차폐 포장재, 소재
        • 클린룸 면봉 및 브러시
        • 클린룸 트리트먼트, 클리너, 티슈
      • 다이 세트
      • 크림퍼, 애플리케이터, 프레스
      • 트위저
      • 모두 보기
      • 스크루/너트 드라이버
    • 반도체
      뒤로
      • 개발 기판, 키트, 프로그래밍 장치
        뒤로
        • 부속품
        • 평가 기판 - LED 구동기
        • 평가 기판 - 내장형 - MCU, DSP
        • 평가 기판 - 내장형 - 복합 논리(FPGA, CPLD)
        • 평가 기판 - 센서
        • 평가 기판 - 아날로그 디지털 컨버터(ADC)
        • 평가 기판 - 연산 증폭기
        • 평가 기판 - 확장 기판, 도터 카드
        • 평가/개발 기판 및 키트
        • 프로그래밍 장치, 에뮬레이터 및 디버거
        • 모두 보기
      • 내장형 컴퓨터
        뒤로
        • SBC(Single Board Computers)
        • 부속품
        • 인터페이스 기판
      • 이산 소자 반도체 제품
        뒤로
        • 다이오드 - RF
        • 다이오드 - 브리지 정류기
        • 다이오드 - 정류기 - 단일
        • 다이오드 - 정류기 - 어레이
        • 다이오드 - 제너 - 단일
        • 사이리스터 - SCR
        • 사이리스터 - TRIAC
        • 트랜지스터 - FET, MOSFET - 단일
        • 트랜지스터 - FET, MOSFET - 어레이
        • 트랜지스터 - IGBT - 단일
        • 트랜지스터 - JFET
        • 트랜지스터 - 양극(BJT) - RF
        • 트랜지스터 - 양극(BJT) - 단일
        • 트랜지스터 - 양극(BJT) - 어레이
        • 모두 보기
      • 절연기
        뒤로
        • 광분리기 - 논리 출력
        • 광분리기 - 트라이액, SCR 출력
        • 광분리기 - 트랜지스터, 광전지 출력
        • 디지털 분리기
        • 광절연기 - 게이트 구동기
        • 특수용
      • 집적 회로(IC)
        뒤로
        • PMIC
        • 내장형
        • 논리
        • 데이터 취득
        • 메모리
        • 선형
        • 오디오 특수 목적
        • 인터페이스
        • 클록/타이밍
        • 특수 IC
        • 모두 보기
      • 내장형 - 마이크로 컨트롤러
    • 센서, 트랜스듀서
      뒤로
      • 광 센서 - 광 다이오드
      • 광학 센서 - 주변광, IR, UV 센서
      • 동작 센서 - 가속도계
      • 습도, 수분 센서
      • 압력 센서, 트랜스듀서
      • 온도 센서 - NTC 서미스터
      • 온도 센서 - 아날로그 및 디지털 출력
      • 위치 센서 - 각도, 선형 위치 측정
      • 이미지 센서, 카메라
      • 인코더
      • 자기 센서 - 선형, 나침반(IC)
      • 전류 센서
      • 모두 보기
      • 동작 센서 - 가속도계
    • 수동 소자
      뒤로
      • 공진기
      • 발진기
        뒤로
        • 전압 제어 발진기(VCO)
        • 독립형 프로그래머
        • 발진기
        • 소켓 및 절연체
        • 프로그래밍 가능 발진기
        • 핀 구성 가능/선택 가능 발진기
      • 수정
      • 인덕터, 코일, 초크
        뒤로
        • 조정 가능 인덕터
        • 고정 인덕터
        • 무선 충전 코일
        • 어레이, 단일 변압기
        • 지연 라인
      • 자기 - 변압기, 인덕터 부품
        뒤로
        • 보빈(코일 포머), 마운트, 하드웨어
        • 마그네트 와이어
        • 페라이트 코어
      • 저항기
        뒤로
        • 부속품
        • 섀시 장착 저항기
        • 스루홀 저항기
        • 저항기 네트워크, 어레이
        • 칩 저항기 - 표면실장(SMD, SMT)
        • 특수 저항기
      • 전위차계, 가변 저항기
        뒤로
        • 가변 전원 저항기
        • 값 표시 전위차계
        • 스케일 다이얼
        • 부속품
        • 슬라이드 전위차계
        • 썸휠 전위차계
        • 트리머 전위차계
        • 회전식 전위차계, 가변 저항기
      • 커패시터
        뒤로
        • 박막 커패시터
        • 세라믹 커패시터
        • 실리콘 커패시터
        • 알루미늄 전해 커패시터
        • 알루미늄 - 고분자 커패시터
        • 운모 및 PTFE 커패시터
        • 전기 이중층 커패시터(EDLC), 슈퍼 커패시터
        • 커패시터 네트워크, 어레이
        • 탄탈룸 - 고분자 커패시터
        • 탄탈룸 커패시터
        • 트리머, 가변 커패시터
        • 필름 커패시터
      • 필터
      • 커패시터
    • 인클로저, 하드웨어, 사무용품
      뒤로
      • 네트워킹 솔루션
        뒤로
        • 게이트웨이, 라우터
        • 기타
        • 미디어 컨버터
        • 부속품
        • 스위치, 허브
        • 직렬 장치 서버
      • 메모리 카드, 모듈
        뒤로
        • USB 플래시 드라이브
        • 메모리 - 모듈
        • 메모리 카드
        • 반도체 드라이브(SSD)
        • 특수
        • 부속품
      • 박스, 인클로저, 랙
        뒤로
        • 랙
        • 랙 구성품
        • 랙 부속품
        • 박스
        • 박스 구성품
        • 박스 부속품
        • 카드 가이드
        • 카드 가이드 부속품
        • 카드 랙
        • 카드 랙 부속품
        • 캠
        • 패치베이, 잭 패널
        • 평가, 개발 기판 인클로저
        • 핸들
        • 백플레인
        • 모두 보기
      • 컴퓨터 장비
        뒤로
        • KVM 스위치(키보드 비디오 마우스)
        • KVM 스위치(키보드 비디오 마우스) - 케이블
        • 메모리 카드 판독기
        • 부속품
        • 브라켓
        • 어댑터 카드
        • 어댑터, 컨버터
        • 자기 스트립, 스마트 카드 판독기
        • 카메라, 프로젝터
        • 컴퓨터 마우스, 트랙볼
        • 키보드
        • 프린터, 레이블 메이커
        • 모두 보기
      • 하드웨어, 패스너, 부속품
        뒤로
        • DIN 레일 채널
        • 기판 스페이서, 스탠드오프
        • 기판 지지대
        • 나사/볼트
        • 너트
        • 리벳
        • 부속품
        • 부품 절연체, 실장, 스페이서
        • 노브
        • 실장 브라켓
        • 와셔
        • 와셔 - 부싱, 숄더
        • 완충기, 피트, 패드, 그립
        • 클립, 행거, 후크
        • 홀 플러그
        • 모두 보기
      • 박스, 인클로저, 랙
    • 자동화 및 제어
      뒤로
      • 공압, 유압
      • 머신 비전 - 카메라/센서
      • 모니터 - 전류/전압 트랜스듀서
      • 부속품
      • 산업용 장비
      • 시간 지연 계전기
      • 인간 기계 간 인터페이스(HMI)
      • 컨트롤러 - PLC 모듈
      • 제어기 - 공정, 온도
      • 컨트롤러 - 부속품
      • 컨트롤러 - 프로그래밍 가능 논리(PLC)
      • 패널 미터
      • 패널 미터 - 카운터, 시간 측정기
      • 모두 보기
      • PLC 모듈
    • 전기 기계
      뒤로
      • 계전기
        뒤로
        • I/O 계전기 모듈
        • I/O 계전기 모듈 랙
        • 계전기 소켓
        • 고주파(RF) 계전기
        • 단일 계전기, 최대 2A
        • 리드 계전기
        • 무접점 계전기
        • 부속품
        • 자동차 계전기
        • 전력 계전기, 2A 이상
        • 접촉기(무접점)
        • 접촉기(전기 기계)
      • 모터, 솔레노이드, 구동기 기판/모듈
        뒤로
        • 모터 - AC, DC
        • 모터 드라이버 기판, 모듈
        • 부속품
        • 솔레노이드, 액추에이터
        • 스테퍼 모터
      • 스위치
        뒤로
        • DIP 스위치
        • 네비게이션 스위치, 조이스틱
        • 로커 스위치
        • 부속품
        • 부속품 - 캡
        • 선택 스위치
        • 스냅 작동, 리미트 스위치
        • 슬라이드 스위치
        • 자기, 리드 스위치
        • 촉각 스위치
        • 키록 스위치
        • 토글 스위치
        • 푸시 버튼 스위치
        • 회전식 스위치
      • 오디오 제품
        뒤로
        • 경보, 버저 및 사이렌
        • 마이크로폰
        • 버저 소자, 피에조 벤더
        • 부속품
        • 스피커
      • 촉각 스위치
    • LED/광전자
      뒤로
      • 디스플레이 모듈 - LCD, OLED 문자 및 숫자
      • 디스플레이 모듈 - LCD, OLED, 그래픽
      • 디스플레이 모듈 - LED 문자 및 숫자
      • 광섬유 - 트랜시버 모듈
      • 적외선, UV, 가시광 방출기
      • 레이저 다이오드, 모듈
      • LED 표시 - 이산 소자
      • LED 조명 - COB, 엔진, 모듈, 스트립
      • LED 조명 - 컬러
      • LED 조명 - 흰색
      • 광학 - 광도파관
      • 패널 지시등, 파일럿 램프
      • 모두 보기
      • LED 조명 - COB, 엔진, 모듈, 스트립
    • RF 및 무선
      뒤로
      • 발룬
      • RF 증폭기
      • RF 안테나
      • RF 감지기
      • RF 방향성 결합기
      • RF 평가 및 개발 키트, 기판
      • RF 혼합기
      • RF 수신기, 송신기, 트랜시버 완성품
      • RF 차폐
      • RF 스위치
      • RF 트랜시버 IC
      • RF 트랜시버 모듈
      • 모두 보기
      • RF 수신기, 송신기, 트랜시버 완제품
    • 전력
      뒤로
      • 배터리 제품
        뒤로
        • 배터리 충전기
        • 배터리 팩
        • 배터리 홀더, 클립, 접점
        • 부속품
        • 비충전용 배터리(1차)
        • 시가라이터 부속품
        • 충전용 배터리(2차)
      • 트랜스, 변압기, 전압기
        뒤로
        • 보빈(코일 포머), 마운트, 하드웨어
        • 부속품
        • 스위칭 컨버터, SMPS 변압기
        • 오디오 변압기
        • 마그네트 와이어
        • 전력 변압기
        • 전류 감지 변압기
        • 절연 변압기 및 자동 변압기, 승압, 강압
        • 특수 변압기
        • 펄스 변압기
        • 페라이트 코어
      • 전원 공급 장치
        뒤로
        • AC AC 벽면 어댑터
        • AC DC 구성 가능 전원 공급 장치 모듈
        • AC DC 구성 가능 전원 공급 장치 섀시
        • AC DC 구성 가능 전원 공급 장치(공장에서 조립됨)
        • AC DC 데스크톱, 벽면 어댑터
        • AC DC 컨버터
        • DC DC 컨버터
        • LED 구동기
        • PoE(Power over Ethernet)
        • 부속품
      • DC DC 컨버터
    • 집적 회로(IC)
      뒤로
      • 내장형
      • 논리
      • 데이터 취득
      • 메모리
      • 선형
      • 오디오 특수 목적
      • 인터페이스
      • 전력 관리(PMIC)
      • 집적 회로(IC) 키트
      • 클록/타이밍
      • 특수 IC
      • 내장형
    • 커넥터
      뒤로
      • 후면판 커넥터
        뒤로
        • ARINC
        • ARINC 인서트
        • DIN 41612
        • 부속품
        • 접점
        • 특수
        • 하드 메트릭, 표준
        • 하우징
        • 모두 보기
      • 배럴
        뒤로
        • 부속품
        • 오디오 어댑터
        • 오디오 커넥터
        • 전력 커넥터
        • 모두 보기
      • 원형 커넥터
        뒤로
        • 백셸 및 케이블 클램프
        • 부속품
        • 어댑터
        • 원형 커넥터
        • 접점
        • 하우징
        • 모두 보기
      • 동축 커넥터(RF)
        뒤로
        • 부속품
        • 어댑터
        • 접점
        • 종단기
        • 커넥터
        • 모두 보기
      • D-초소형 커넥터
        뒤로
        • D 서브 커넥터
        • 백셸, 후드
        • 부속품
        • 부속품 - 잭 나사
        • 어댑터
        • 접점
        • 종단기
        • 하우징
        • 모두 보기
      • FFC, FPC(연성 평면) 커넥터
        뒤로
        • FFC, FPC(연성 평면) 커넥터
        • 부속품
        • 접점
        • 하우징
      • 모듈식 커넥터
        뒤로
        • PC 카드 - 어댑터
        • PC 카드 소켓
        • 배선 블록
        • 배선 블록 - 부속품
        • 부속품
        • 어댑터
        • 인라인 모듈 소켓
        • 잭
        • 잭(자기 포함)
        • 플러그
        • 플러그 하우징
        • 모두 보기
      • 전원 입력 커넥터
        뒤로
        • 부속품
        • 인렛, 아웃렛, 모듈
      • 직사각형 커넥터
        뒤로
        • 기판 내, 기판에 직접 배선
        • 기판 스페이서, 스태커(기판 간)
        • 부속품
        • 스프링 장착형
        • 어댑터
        • 어레이, 에지형, 메자닌(기판 간)
        • 자유 장착, 패널 실장
        • 접점
        • 하우징
        • 헤더, 리셉터클, 암 소켓
        • 헤더, 수 핀
        • 헤더, 특수 핀
        • 모두 보기
      • 단자 블록 - 헤더, 플러그 및 소켓
        뒤로
        • DIN 레일, 채널
        • 부속품
        • 어댑터
        • 인터페이스 모듈
        • 장벽 블록
        • 전력 분배
        • 전선 기판 간
        • 접점
        • 특수
        • 패널 실장
        • 헤더, 플러그 및 소켓
      • 단자 블록 - 와이어-기판
        뒤로
        • PC 핀 리셉터클, 소켓 커넥터
        • PC 핀, 단일 포스트 커넥터
        • 나사 커넥터
        • 링 커넥터
        • 배럴, 불렛 커넥터
        • 빠른 연결, 빠른 분리 커넥터
        • 스페이드 커넥터
        • 전선 스플라이스 커넥터
        • 직사각형 커넥터
        • 터렛 커넥터
        • 특수 커넥터
        • 하우징, 부트
      • USB, DVI, HDMI 커넥터
        뒤로
        • 부속품
        • 어댑터
        • 커넥터
      • 모두 보기
      • 직사각형 커넥터 - 하우징
    • 케이블, 전선
      뒤로
      • 광섬유 케이블
      • 다중 컨덕터 케이블
      • 단일 컨덕터 케이블(훅업 전선)
      • 동축 케이블(RF)
      • 모듈형 - 플랫 케이블
      • 연성 평면 케이블(FFC, FPC)
      • 와이어 랩
      • 케이블 조립품
        뒤로
        • D 서브 케이블
        • D형, 센트로닉 케이블
        • USB 케이블
        • 직렬 어댑터 케이블 간
        • 동축 케이블(RF)
        • 모듈식 케이블
        • 배럴 - 전력 케이블
        • 연성 평면 케이블(FFC, FPC)
        • 연성 평면, 리본 점퍼 케이블
        • 원형 케이블 조립품
        • 전력, 라인 케이블 및 연장 코드
        • 점퍼 전선, 프리 크림프 리드
        • 직사각형 케이블 조립품
        • 플러그형 케이블
        • 모두 보기
      • 케이블, 전선 - 관리
        뒤로
        • 나선형 랩, 확장 가능 슬리빙
        • 레이블, 레이블링
        • 보호 호스, 고체 튜브, 슬리빙
        • 부속품
        • 부싱, 그로멧
        • 솔더 슬리브
        • 열수축 부트, 캡
        • 열수축 튜브
        • 와이어 덕트, 레이스웨이
        • 접지 브레이드, 스트랩
        • 케이블/코드 그립
        • 케이블 지지대 및 패스너
        • 케이블 타이 - 홀더 및 마운팅
        • 케이블 타이 및 케이블 레이싱
        • 모두 보기
      • 플랫 리본 케이블
      • 모두 보기
      • 다중 컨덕터 케이블
    • 테스트 및 측정
      뒤로
      • 부속품
      • 멀티미터
      • 장비 - 오실로스코프
      • 전원 공급 장치 - 테스트, 벤치
      • 멀티미터 - 특수
      • 테스트 리드 - BNC 인터페이스
      • 테스트 리드 - 바나나, 계측기 인터페이스
      • 테스트 리드(Lead), 프로브 - 오실로스코프
      • 테스트 리드 - 점퍼, 특수
      • 테스트 클립 - 그래버(Grabber), 후크
      • 테스트 클립 - 앨리게이터, 크로커다일, 헤비듀티
      • 테스트 포인트
      • 테스트 프로브 팁
      • 모두 보기
      • 장비 - 환경 테스터
    • 팬, 열 관리
      뒤로
      • AC 팬
      • DC 팬
      • 열 - 방열판
      • 열 - 부속품
      • 단자 - 액체 냉각
      • 열 - 열 파이프, 증기 챔버
      • 열 - 열전, 펠티에 모듈
      • 열 - 열전기, Peltier 조립품
      • 열전달 그리스, 에폭시
      • 열 - 패드, 시트
      • 팬 - 보호망, 필터 및 슬리브
      • 팬 - 부속품
      • 팬 - 부속품 - 팬 코드
      • 열 - 패드, 시트
    • 회로 보호
      뒤로
      • PTC 리셋가능 퓨즈
      • TVS - 다이오드
      • TVS - 배리스터, MOV
      • TVS - 사이리스터
      • TVS - 혼합 기술
      • 가스 방출 튜브 조절기(GDT)
      • 부속품
      • 서지 억제 IC
      • 열차단(열 퓨즈)
      • 유입 전류 제한기(ICL)
      • 전기, 특수 퓨즈
      • 퓨즈
      • 퓨즈 홀더
      • 회로 차단기
      • 퓨즈
    • 모두 보기
  • 제조업체
    뒤로
    • 브랜드 A ~ Z
    • 주요 브랜드
    • Analog Devices Inc
      뒤로
      • 회로 보호
      • 이산 소자 반도체 제품
      • 집적 회로(IC)
      • 절연기
      • 전원 공급 장치 - 기판 실장
      • RF/IF 및 RFID
      • 센서, 트랜스듀서
      • 테스트 및 측정
      • 모두 보기
    • KOA Speer Electronics
      뒤로
      • 키트
      • 저항기
      • 테스트 및 측정
      • 모두 보기
    • Microchip Technology
      뒤로
      • 수정, 발진기, 공진기
      • 개발 기판, 키트, 프로그래밍 장치
      • 이산 소자 반도체 제품
      • 집적 회로(IC)
      • 메이커/DIY, 교육용
      • RF/IF 및 RFID
      • 센서, 트랜스듀서
      • 테스트 및 측정
      • 모두 보기
    • Molex
      뒤로
      • 산업 자동화 및 제어
      • 케이블 조립품
      • 케이블, 전선
      • 케이블, 전선 - 관리
      • 커넥터, 상호 연결
      • 키트
      • 센서, 트랜스듀서
      • 도구
      • 모두 보기
    • Murata Electronics
      뒤로
      • 오디오 제품
      • 커패시터
      • 커넥터, 상호 연결
      • 수정, 발진기, 공진기
      • 필터
      • 인덕터, 코일, 초크
      • RF/IF 및 RFID
      • 센서, 트랜스듀서
      • 모두 보기
    • National Instruments
      뒤로
      • 케이블 조립품
      • 커넥터, 상호 연결
      • 테스트 및 측정
      • 모두 보기
    • Omron Automation
      뒤로
      • 커넥터, 상호 연결
      • 산업 자동화 및 제어
      • 모터, 솔레노이드, 구동기 기판/모듈
      • 전원 공급 장치 - 외부/내부(오프보드)
      • 계전기
      • 센서, 트랜스듀서
      • 스위치
      • 모두 보기
    • Panasonic
      뒤로
      • 커패시터
      • 회로 보호
      • 이산 소자 반도체 제품
      • 인덕터, 코일, 초크
      • 광전자
      • 저항기
      • 센서, 트랜스듀서
      • 스위치
      • 모두 보기
    • Panduit
      뒤로
      • 케이블 조립품
      • 케이블, 전선
      • 케이블, 전선 - 관리
      • 커넥터, 상호 연결
      • 레이블, 표지판, 장벽 표지판, 식별
      • 도구
      • 모두 보기
    • Renesas
      뒤로
      • 회로 보호
      • 개발 기판, 키트, 프로그래밍 장치
      • 이산 반도체 제품
      • 집적 회로
      • 절연기
      • 전원 공급 장치 - 기판 실장
      • RF/IF 및 RFID
      • 센서, 트랜스듀서
      • 모두 보기
    • STMicroelectronics
      뒤로
      • 오디오 제품
      • 배터리 제품
      • 회로 보호
      • 개발 기판, 키트, 프로그래밍 장치
      • 이산 소자 반도체 제품
      • 집적 회로(IC)
      • RF/IF 및 RFID
      • 센서, 트랜스듀서
      • 모두 보기
    • TDK Corporation
      뒤로
      • 오디오 제품
      • 커패시터
      • 필터
      • 인덕터, 코일, 초크
      • 광전자
      • RF/IF 및 RFID
      • 센서, 트랜스듀서
      • 트랜스, 변압기, 전압기
      • 모두 보기
    • TE Connectivity
      뒤로
      • 케이블 조립품
      • 케이블, 전선 - 관리
      • 커넥터, 상호 연결
      • 계전기
      • 저항기
      • 센서, 트랜스듀서
      • 스위치
      • 도구
      • 모두 보기
    • Texas Instruments
      뒤로
      • 회로 보호
      • 개발 기판, 키트, 프로그래밍 장치
      • 이산 소자 반도체 제품
      • 집적 회로(IC)
      • 절연기
      • 전원 공급 장치 - 기판 실장
      • RF/IF 및 RFID
      • 센서, 트랜스듀서
      • 모두 보기
    • Toshiba
      뒤로
      • 이산 반도체 제품
      • 집적 회로(IC)
      • 절연기
      • 광전자
      • 센서, 트랜스듀서
      • 모두 보기
    • YAGEO
      뒤로
      • 커패시터
      • 회로 보호
      • 키트
      • 저항기
      • 센서, 트랜스듀서
      • 모두 보기
  • 고객 지원
    뒤로
    • Bulb 빌드
    • 구성
    • 응용 분야 및 기술
    • 기사 및 블로그
    • 전자 매거진 및 전자책
    • Maker.io
    • 제품 교육 라이브러리
    • TechForum
    • 교육 및 이벤트
    • 동영상 라이브러리
    • 전체 검색
    뒤로
    • 도구
    • 온라인 변환 계산기
    • 상호 참조
    • EDA 및 설계 도구
    • PCB Builder
    • 참조 설계 라이브러리
    • Scheme-it
    뒤로
    • 프로그램 및 서비스
    • 자동화 및 제어
    • 설계 및 통합 서비스
    • 디지털 솔루션
    • IoT 솔루션
    • 부품 추적
    • 제품 서비스
    뒤로
    • Cart Monitor 구매
    • 도구
    • myLists
    • 견적서
    • 제품
    • 제조업체
    부품 추적
    TechForum
    Webinars
    Scheme-it
  • 견적 요청
resistor 설정
국가/지역 선택
기타 옵션
언어
한국어 English
통화
KRW USD
대한민국/USD 요약
resistor 빠른 배송

대한민국으로 배송하는 경우 주문 제품은 일반적으로 3일~4일(최종 목적지에 따라 다름) 이내에 배송 완료됩니다.

Free Shipping 무료 배송

미화 50달러 이상 주문 시 대한민국으로 무료로 배송됩니다. 미화 50달러 미만의 모든 주문에 대해서는 미화 16달러의 배송 비용이 청구됩니다.

resistor Incoterms

UPS, FedEx 또는 DHL 운임 선지급: CPT(고객이 주문 제품을 수령할 때 관세 및 세금을 지불함)

resistor 결제 유형

적격 기관 및 회사를 위한 신용거래 계정

온라인 송금을 통한 선지급

VisaMastercardAmerican ExpressDiscoverPayPal

Marketplace Marketplace 제품

완전히 공인된 파트너 업체에서 다양한 제품 제공

평균 배송 소요 기간은 1일 ~ 3일이며, 추가적인 배송 비용이 부과될 수 있습니다. 실제 배송 소요 시간은 제품 페이지, 장바구니 및 결제를 참조하세요.

Incoterms: CPT(인도 시 관세 및 세금 지불)

자세한 내용은 도움말 및 지원을 참조하세요.

  1. Home
  2. Reference Design Library
  3. AC/DC and DC/DC Conversion
  4. AC/DC SMPS - Multi Output
Refine Search
Filter Options Stacked Scrolling
Eval Board
Clear
AC Voltage
Clear
Outputs and Type
Clear
Voltage Out: Highest Current First
Clear
Current Out
Clear
Output Power
Clear
Efficiency @ Conditions
Clear
No-load Input Power @ Voltage
Clear
Features
Clear
Switching Frequency
Clear
Internal Switch
Clear
Component Count + Extras
Clear
Voltage In
Clear
Application / Target Market
Clear
Design Author
Clear
More Filters
Less Filters
34 Remaining

Designs (34)

34 Results - Page 3/4   1 2 3 4  
Schematic View Design
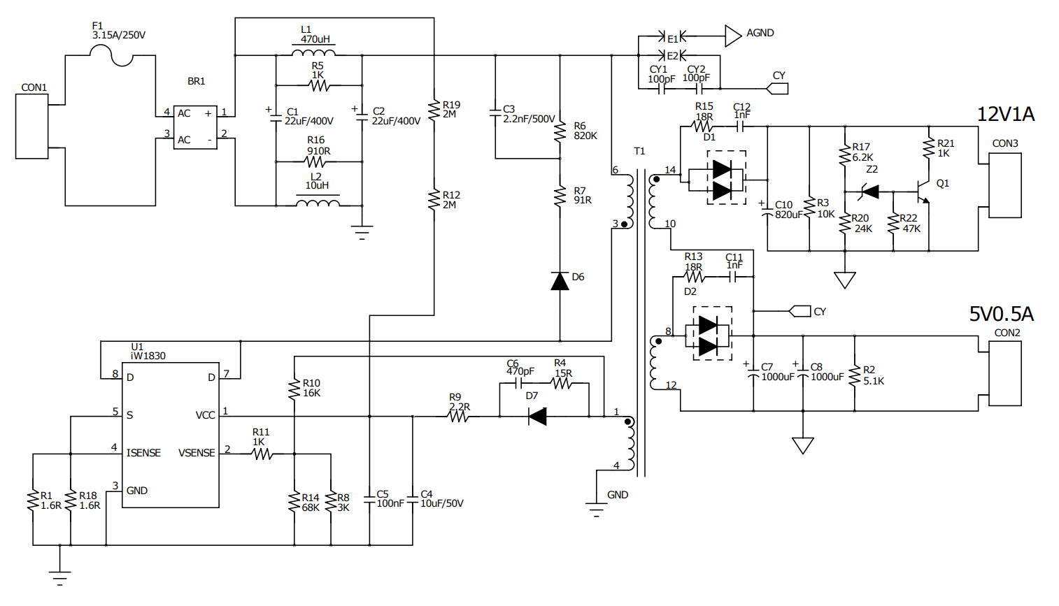
AC/DC and DC/DC Conversion > AC/DC SMPS - Multi Output iW1830-EVAL: 15W, 5V @ 1A, 12V @ 500mA, 90 ~ 264V AC Manufacturer: Renesas Electronics Operations Services Limited

The iW1830-EVAL evaluation board implements a dual-output, 15W power supply based on Dialog Semiconductor’s iW1830 AccuSwitch™ digital offline power supply controller IC. The evaluation board supplies two outputs, 12V/1A and 5V/0.5A, using a single primary-side controlled quasi-resonant flyback converter.

Schematic View Design
AC/DC and DC/DC Conversion > AC/DC SMPS - Multi Output RDK-736: 5V @ 500mA and 12V @ 200mA, 85 ~ 440 VAC in Manufacturer: Power Integrations

The RDK-736 evaluation board describes a non-isolated flyback converter designed to provide dual output of 5 V at 200 mA and 12 V at 500 mA from a wide input voltage range of 85 VAC to 440 VAC. This adapter utilizes the LNK3696P from the LinkSwitch-XT2 900 V family of devices.

Schematic View Design
AC/DC and DC/DC Conversion > AC/DC SMPS - Multi Output EVAL6599-200W: 200W, 24V, 12V, 5V, and 3.3V w/PFC Manufacturer: STMicroelectronics

This note describes the performances of a 200 W reference board, with wide-range mains operation and power-factor-correction (PFC). Its electrical specification is tailored to a typical high-end application for LCD TV or monitor applications.

Schematic View Design
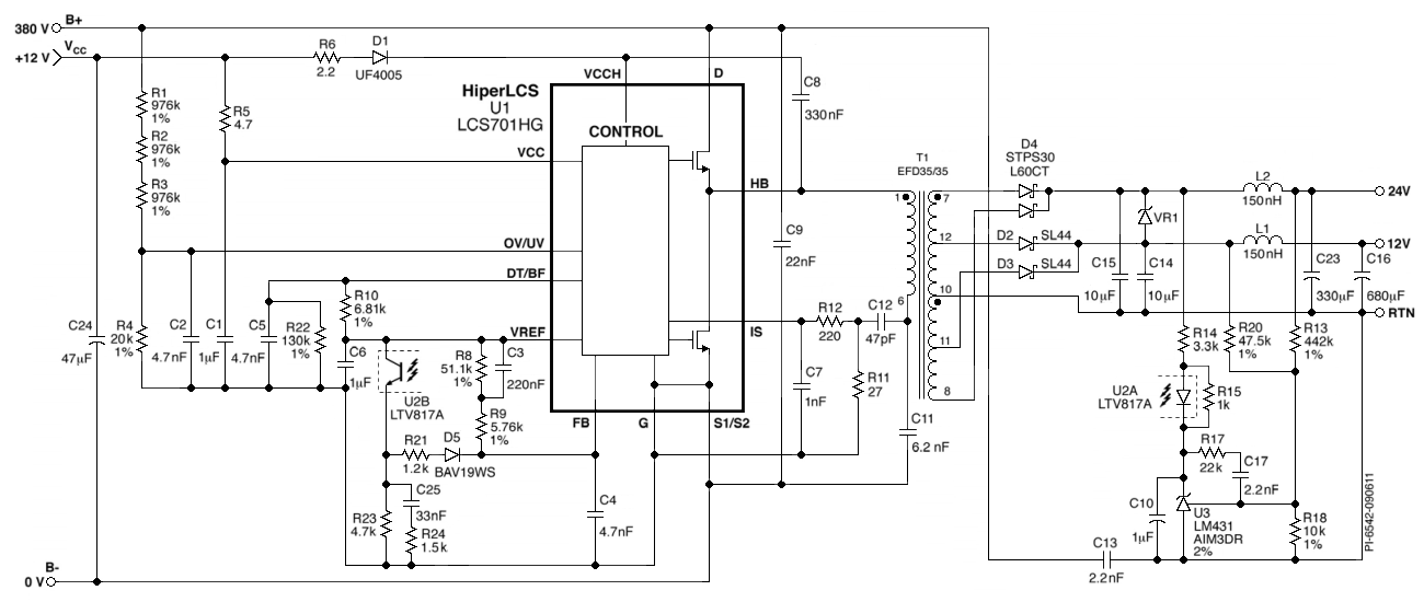
AC/DC and DC/DC Conversion > AC/DC SMPS - Multi Output DER-270: 24V @ 4A, 12V @ 2.4A, 300 ~ 420VDC in Manufacturer: Power Integrations

This document is an engineering report describing a 12 V and 24 V, 125 W LLC DC-DC converter utilizing a LCS701HG integrated LLC power stage IC. This power supply is intended as for use in an LCD TV with LED back lighting. The board requires 12 VDC and 380 VDC inputs.

Schematic View Design
AC/DC and DC/DC Conversion > AC/DC SMPS - Multi Output DER-114: 5V @ 4A, 15V @ 67mA, 85 ~ 265 VAC in Manufacturer: Power Integrations

This engineering report describes a universal input 5 V, 4 A power supply designed around a TNY280P device from the TinySwitch-III family of ICs. Although designed as an auxiliary or bias supply for a personal computer (PC) power supply, this design can also be used as a general-purpose evaluation platform for TinySwitch-III devices.

Schematic View Design
AC/DC and DC/DC Conversion > AC/DC SMPS - Multi Output RDK-469: 5V @ 1.5A, 12V @ 500mA, 85 ~ 265VAC in Manufacturer: Power Integrations

This document is an engineering report describing a 1.5 A, 12 V and 0.5 A, 5 V dual output embedded power supply utilizing INN2605K from the InnoSwitch-EP family of ICs. This design shows the high power density and efficiency that is possible due to the high level of integration while still providing exceptional performance.

Schematic View Design
AC/DC and DC/DC Conversion > AC/DC SMPS - Multi Output RDK-623: 0.3 W Non-Isolated 85 ~ 277 VAC Manufacturer: Power Integrations

The LinkSwitch-TN2 family of ICs for non-isolated off-line power supplies provide dramatically improved performance compared to traditional linear or cap-dropper solutions. Designs using the highly integrated LinkSwitch-TN2 ICs are more flexible and feature increased efficiency, comprehensive system level protection and higher reliability. The device family supports buck, buck-boost and fly back converter topologies.

Schematic View Design
AC/DC and DC/DC Conversion > AC/DC SMPS - Multi Output RDK-752: 15W, 5V @ 1.2A and 12V @ 750mA, 85 ~ 277 VAC in Manufacturer: Power Integrations

RDK-752 is a 15 W wide-range input (85 VAC – 277 VAC), dual output (5 V / 1.2 A and 12 V / 0.75 A) converter using InnoSwitch3-EP INN3673C with >83% standby mode efficiency to deliver up to 49 mA from 5 V with 0.3 W input power at 230 VAC.

Schematic View Design
AC/DC and DC/DC Conversion > AC/DC SMPS - Multi Output STEVAL-ISA023V1: 24W, 5V @ 3A, 12V, 3.3V 90 ~ 265VAC Manufacturer: STMicroelectronics

This document describes the reference design of the 25W Switch Mode Power Supply which is dedicated to industrial or white goods applications. The board accepts wide range input voltages (90 to 265Vrms) and delivers 3 output voltages.

Schematic View Design
AC/DC and DC/DC Conversion > AC/DC SMPS - Multi Output STEVAL-ISA023V2: 24W, -5V @ 3A, -12V @ 800mA, 90 ~ 265VAC Manufacturer: STMicroelectronics

This document describes the reference design of the 25W Switch Mode Power Supply which is dedicated to industrial or white goods applications. The board accepts wide range input voltages (90 to 265Vrms) and delivers 2 output voltages.

34 Results - Page 3/4   1 2 3 4  
Settings 도움이 필요하신가요?
제품 도움말
TechForum

TechForum에서 DigiKey의 기술자와 숙련된 엔지니어로부터 빠르고 정확한 답변을 받아 보세요.

제품 관련 질문
문의
Check Order Status 주문 현황 확인 Returns & Issues 반품 및 주문 관련 문제

이메일: korea.support@digikey.com

전화: 080-075-1000

가장 자주 묻는 질문(FAQ)

질문에 대한 답변을 신속하게 찾는 방법은 무엇인가요?

주문, 발송, 배송 등에 대한 정보를 확인하려면 DigiKey 웹 사이트의 도움말 및 지원을 방문하세요.

내 주문 현황을 알아보려면 어떻게 해야 하나요?

등록된 사용자의 경우 해당 계정 드롭다운에서 주문을 추적할 수 있습니다. 또는 여기를 클릭하세요. *주문 현황은 초기 주문 후 업데이트되는 데 12시간이 걸릴 수 있습니다.

반품하려면 어떻게 해야 하나요?

반품 페이지를 시작하면 반품 프로세스가 시작됩니다.

가격 및 주문 가능성을 확인하려면 어떻게 해야 하나요?

등록된 사용자의 경우 myLists에서 견적서를 생성할 수 있습니다.

'myDigiKey' 계정을 생성하려면 어떻게 해야 하나요?

등록 페이지에서 필요한 정보를 입력하세요. 등록이 완료되면 이메일 확인이 전송됩니다.

대한민국/USD 요약
resistor 빠른 배송

대한민국으로 배송하는 경우 주문 제품은 일반적으로 3일~4일(최종 목적지에 따라 다름) 이내에 배송 완료됩니다.

Free Shipping 무료 배송

미화 50달러 이상 주문 시 대한민국으로 무료로 배송됩니다. 미화 50달러 미만의 모든 주문에 대해서는 미화 16달러의 배송 비용이 청구됩니다.

resistor Incoterms

UPS, FedEx 또는 DHL 운임 선지급: CPT(고객이 주문 제품을 수령할 때 관세 및 세금을 지불함)

resistor 결제 유형

적격 기관 및 회사를 위한 신용거래 계정

온라인 송금을 통한 선지급

VisaMastercardAmerican ExpressDiscoverPayPal

Marketplace Marketplace 제품

완전히 공인된 파트너 업체에서 다양한 제품 제공

평균 배송 소요 기간은 1일 ~ 3일이며, 추가적인 배송 비용이 부과될 수 있습니다. 실제 배송 소요 시간은 제품 페이지, 장바구니 및 결제를 참조하세요.

Incoterms: CPT(인도 시 관세 및 세금 지불)

자세한 내용은 도움말 및 지원을 참조하세요.

도움이 필요하신가요?
사용자 의견
최신 정보를 수신하세요.

감사합니다!

받은 편지함에서 DigiKey의 뉴스 및 업데이트를 확인하세요!

이메일 주소를 입력하세요.

정보

DigiKey 소개 Marketplace DigiKey.com에 공급업체로 등록하기 사이트맵 디지털 솔루션 뉴스 자료실

도움말

도움말 및 지원 주문 현황 배송비 / 운송방법 반품 및 주문 관련 문제

문의

080-075-1000 korea.support@digikey.com
ECIA Member
This site is protected by VikingCloud's Trusted Commerce program

소식 받기

Image of Naver Blog Facebook X YouTube Instagram LinkedIn
Download on the App Store Get it on Google Play
South Korea (대한민국) 대한민국 Copyright © 1995-2025, DigiKey. All Rights Reserved. 이용 약관 개인정보 취급 관련 공지사항 쿠키 설정
현지 지원: 경기도 수원시 영통구 창룡대로 256번길 91, 1305호 (우) 16229