Orders are typically delivered to South Korea within 3-4 days depending on location.
Free delivery to South Korea on orders of ₩60,000 or more. A delivery charge of ₩20,000 will be billed on all orders less than ₩60,000.
UPS, FedEx or DHL freight pre-paid: CPT (Duty, customs, and taxes due at time of delivery)
Credit account for qualified institutions and businesses
Payment in Advance by Wire Transfer
![]()
![]()
![]()
More Products From Fully Authorized Partners
Average Time to Ship 1-3 Days, extra ship charges may apply. Please see product page, cart, and checkout for actual ship speed.
Incoterms: CPT (Duty, customs, and applicable VAT/Tax due at time of delivery)
For more information visit Help & Support
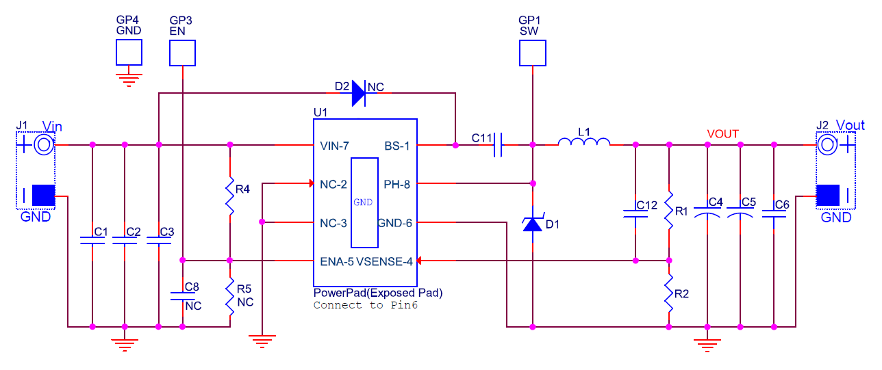
The EVB_RT8279GSP is a step-down regulator with an internal power MOSFET. It achieves 5A of continuous output current over a wide input supply range with excellent load and line regulation. Current mode operation provides fast transient response and eases loop stabilization. For protection, the RT8279 provides cycle-by-cycle current limiting and thermal shutdown protection. An adjustable soft-start reduces the stress on the input source at start up. In shutdown mode, the regulator draws only 25µA of supply current. The RT8279 requires a minimum number of readily available external components, providing a compact solution. The RT8279 is available in the SOP-8 (Exposed Pad) package.
Product Features
Internal Soft-Start
110mΩ Internal Power MOSFET Switch
Internal Compensation Minimizes External Parts Count
High Efficiency up to 90%
25µA Shutdown Mode
| Manufacturer | Richtek USA Inc. |
|---|---|
| Category | AC/DC and DC/DC Conversion |
| Sub-Category | DC/DC SMPS - Single Output |
| Eval Board Part Number | EVB_RT8279GSP-ND |
| Eval Board Supplier | Richtek USA Inc. |
| Eval Board |
Normally In Stock
|
| Topology |
Step Down
|
| Outputs and Type |
1 Non-Isolated
|
| Voltage Out: Factory Set |
2.4 V
|
| Current Out |
5 A
|
| Voltage In |
5.5 ~ 36 V
|
| Efficiency @ Conditions |
>90%, 12V in, 5V @ 0.2 ~ 3 A
>85%, 36V in, 5V @ 0.5 ~ 5 A |
| Voltage Out Range |
1.222 ~ 26V
|
| Features |
Current Limit (Adj. or Fixed)
Over Current Protection Shutdown, Enable, Standby Soft Start Thermal Protection |
| Switching Frequency |
500 kHz
|
| Standby Current [Typical] |
25 µA
|
| Quiescent Current [Typical] |
600 µA
|
| Component Count + Extras |
14 + 9
|
| Internal Switch |
Yes
|
| Design Author |
Richtek USA Inc.
|
| Application / Target Market |
Battery Chargers
Point of Load (PoL) Power: Industrial Power |
| Standby Current [Maximum] |
45 µA
|
| Quiescent Current [Maximum] |
1 mA
|
| Main I.C. Base Part |
RT8279
|
| Date Created By Author | 2015-06 |
| Date Added To Library | 2018-12 |
Co-Browse
By using the Co-Browse feature, you are agreeing to allow a support representative from DigiKey to view your browser remotely. When the Co-Browse window opens, give the session ID that is located in the toolbar to the representative.
DigiKey respects your right to privacy. For more information please see our Privacy Notice and Cookie Notice.
Yes, Continue to Co-BrowseGet fast and accurate answers from DigiKey's Technicians and Experienced Engineers on our TechForum.
Please visit the Help & Support area of our website to find information regarding ordering, shipping, delivery and more.
Registered users can track orders from their account dropdown, or click here. *Order Status may take 12 hours to update after initial order is placed.
Users can begin the returns process by starting with our Returns Page.
Quotes can be created by registered users in myLists.
Visit the Registration Page and enter the required information. You will receive an email confirmation when your registration is complete.
Orders are typically delivered to South Korea within 3-4 days depending on location.
Free delivery to South Korea on orders of ₩60,000 or more. A delivery charge of ₩20,000 will be billed on all orders less than ₩60,000.
UPS, FedEx or DHL freight pre-paid: CPT (Duty, customs, and taxes due at time of delivery)
Credit account for qualified institutions and businesses
Payment in Advance by Wire Transfer
![]()
![]()
![]()
More Products From Fully Authorized Partners
Average Time to Ship 1-3 Days, extra ship charges may apply. Please see product page, cart, and checkout for actual ship speed.
Incoterms: CPT (Duty, customs, and applicable VAT/Tax due at time of delivery)
For more information visit Help & Support
Thank you!
Keep an eye on your inbox for news and updates from DigiKey!
Please enter an email address