Maker.io main logo

How to Make EM84 (6E2) Vacuum Tube Stereo VU Meter

312

2024-03-18 | By Mirko Pavleski

License: General Public License Audio Signal Isolation Arduino

A VU meter, also known as a Volume Unit meter, is a device used to display the audio signal level in real time. This time I will describe how to make such a device that uses vacuum tubes instead of analog instruments. In some of my previous videos, you can see several types of such devices with different ways of displaying signals.

 

This time, two 6E2 type vacuum tubes are used for this purpose, which can be obtained at a very low price.

njbki

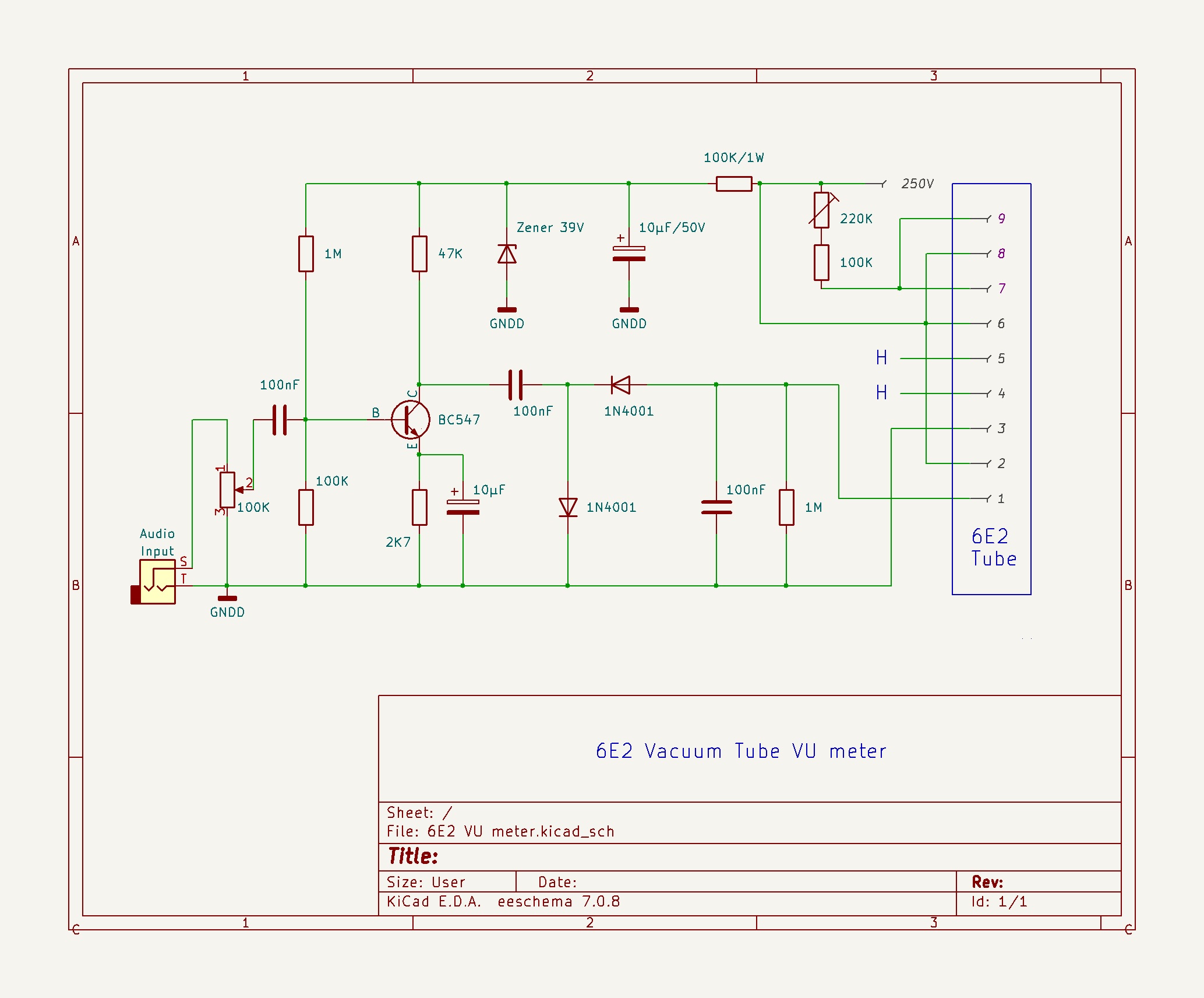
These tubes are a direct replacement for the higher quality, but also more expensive EM84. The device is relatively simple to make and consists of several components:

bvguj

- 2 pcs. 6E2 Magic Eye vacuum tubes

- DC-DC boost power supply module 12 to 250V

- NPN signal transistor (BC547)

- 2 pcs. 1N4001 diode

- 39V Zener diode

- 100K Stereo Potentiometer

- and some passive elements (resistors and capacitors)

hjugfthjuf

In devices made with vacuum tubes, the part with the power supply is always problematic, because nowadays it is difficult to obtain and has a high price. I solved this with an inexpensive DC-DC power supply where, with an input of 12V, we can continuously change the voltage from 40 to 400V with the help of a small multiturn potentiometer.

SAFETY NOTE: Please do not attempt to recreate the experiments shown in this video unless you are familiar with High Voltage Safety Techniques! Direct Current even above 60V may be lethal, even when the AC supply voltage has been disconnected due to the stored energy in the capacitors. I have no responsibility for any hazards caused by the circuit. Be very careful.

hjkhj

Also, the 12V input is used to heat the tubes so the heaters are connected in series. The driving part consists of a preamplifier with one transistor and an envelope follower with two diodes, so the processed signal is brought to the grid of the tube. A trimmer potentiometer is used to control the anode voltage.

xcfgfxc

Now let's see how the device works in real conditions. After turning on the device, wait for the cathodes to heat up. Let me tell you that thanks to the input amplifier, the VU meter is very sensitive and reacts to the weakest signals. In practice it is best to connect between the preamplifier and the output amplifier so that the output volume will not affect the operation of the VU meter.

hyuigy

And finally, a short conclusion: Building this VU meter is a real pleasure considering that we are building a retro vacuum tube device with modern elements (I'm talking primarily about the power supply) that are easily available in today's market. On the other hand, the final effect is surprisingly good. The VU meter is very sensitive, has great dynamics, and the response time is instantaneous. Also, the intensity of the light emitted by these tubes is satisfactory. This VU meter would be a great visual addition to a tube amp. However, I made it as a stand-alone device and installed it in a suitable box made of PVC material and lined with colored self-adhesive wallpaper. SAFETY NOTE: Please do not attempt to recreate the experiments shown in this video unless you are familiar with High Voltage Safety Techniques! Direct Current even above 60V may be lethal, even when the AC supply voltage has been disconnected due to the stored energy in the capacitors. I have no responsibility for any hazards caused by the circuit. Be very careful. This is a humble request.

jkljnhl

Have questions or comments? Continue the conversation on TechForum, DigiKey's online community and technical resource.