TS1100 Current-Sense Amplifiers
Touchstone Semiconductor's TS1100 high-side current-sense amplifiers exhibit a 50 µV (max) VOS and a 0.5% (max) gain error
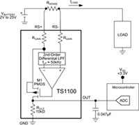
Touchstone Semiconductor's voltage-output TS1100 current-sense amplifiers are form-factor identical and electrical improvements to the MAX9938 and the MAX9634 current-sense amplifiers. Consuming a very low 1 µA supply current, the TS1100 high-side current-sense amplifiers exhibit a 50 µV (max) VOS and a 0.5% (max) gain error, both specifications optimized for any precision current measurement. For all high-side current-sensing applications, the TS1100 features a wide input common-mode voltage range from 1.6 V to 25 V.
The SOT23 package makes the TS1100 an ideal choice for PCB-area-critical, low-current, high-accuracy current-sense applications in all battery-powered and portable instruments.
All TS1100s are specified for operation over the -40°C to 105°C extended temperature range.
- Improved electrical performance over the MAX9938 and the MAX9634
- Ultra-low supply current: 1 µA
- Wide input common mode range: +1.6 V to +25 V
- Low input offset voltage: 50 µV (max)
- Low gain error: <0.5% (max)
- Notebook computers
- Power management systems
- Portable/battery-powered systems
- Smart chargers
- Smart phones
TS1100
| Image | Manufacturer Part Number | Description | Available Quantity | Price | ||
|---|---|---|---|---|---|---|
![]() | ![]() | TS1100-25DB | EVAL BOARD FOR TS1100-25 | 2 - Immediate | $95,537.00 | View Details |

