Bluetooth LE Solutions for Personal Health Devices
Contributed By Electronic Products
2012-06-21
While the proprietary ANT protocol has led the way in providing a low-power communications framework for health and fitness devices, Bluetooth Low Energy (BLE) has emerged as an attractive alternative. Along with their low power requirements, BLE designs allow engineers to leverage the large installed base of Bluetooth devices in the market to create new and sophisticated applications. For engineers, BLE implementation is a matter of either dropping in module-based solutions from suppliers such as BlueRadios, Panasonic, and RFM, or deploying custom solutions based on BLE ICs from CSR and Texas Instruments.
Semiconductor manufacturers also can combine BLE and Classic Bluetooth functionality in ICs to create dual-mode, or so-called “Bluetooth Smart Ready”, solutions that offer a head-end solution for low-power wireless devices. Indeed, the rapid penetration of Bluetooth Smart Ready consumer products, including the third-generation iPad and nearly all new smartphones, provides a ready base for single-mode BLE-enabled—also known as Bluetooth Smart—devices. Companies need only develop suitable apps to turn smartphones into base stations for real-time health monitors and fitness management systems using real-time data transmitted by low-power BLE devices.
The BLE standard was created specifically to reduce power consumption. Using a connectionless protocol, BLE devices establish very fast connections and use quick bursts to transfer small amounts of data during each connection (Figure 1). Maximum power consumption is a few milliamps with typical standby power consumption in the microampere range. Furthermore, BLE devices can be put into sleep mode and quickly reawakened to complete these quick bursts of activity. The result is a low-power communications solution that consumes about 10 percent of the power required for Classic Bluetooth designs. As a result, a coin-cell battery, such as those commonly used in heart rate monitors (HRM) or other health equipment, can power a BLE peripheral device for months and even years.

Sports and fitness markets most likely will be the first to leverage BLE's advantages in applications such as HRMs, pedometers, and the like. In a typical health and fitness device such as an HRM (Figure 2), electrodes measure small changes in potential on the surface of the skin associated with each heartbeat. The resulting signal is amplified, filtered, and processed by an MCU such as the Freescale MC9S08JM60, which uses the Bluetooth radio to transmit data bursts comprising beats per minute and even raw wave traces. On the receiver side, a smartphone app would display the results along with calculated values for other fitness-relevant results such as estimated calories, oxygen consumption, and more.

Engineers can take advantage of drop-in BLE solutions offered in modules available from BlueRadios, Panasonic, and RFM, or ICs from CSR and Texas Instruments. BlueRadios offers its BR-LE4.0-S2A module as a complete solution including supported smartphone applications for Apple’s iPhone 4s (iOS) and Android platforms. Engineers can configure and control the radio modems using text strings or by embedding custom code built on the provided C library. For programming, the modules support over-the-air firmware updates as well as communications through a two-wire UART interface.
Offering software-adjustable transmitter power, the modules consume only 22 mA (Tx) and 18 mA (Rx). In idle mode, the module requires only 0.22 mA and consumes only 0.4 µA during deep sleep mode (with timer). The BR-LE4.0-S2A module is available in three models - with a U.FL connector and with or without an RF chip antenna.
For applications requiring multi-mode capability, engineers can draw on modules from Panasonic and RFM. Panasonic offers a dual-mode module designed for Smart-Ready applications. Based on the Texas Instruments CC2564 Bluetooth IC, the Panasonic ENW-89823A2JF is a member of the company's PAN1316/1326 RF module series. Consuming only 33 mA at full radio throughput, the module features dual-model operation, offering both Classic Bluetooth and Bluetooth Low Energy connectivity. The PAN1326 adds an antenna to the basic PAN1316 configuration.
The RFM WLS1273L combines Wi-Fi and dual-mode Bluetooth support in a single module that requires only 35 mA supply current. The module features 802.11a/b/g/n Wi-Fi connectivity, along with power class 1.5 Bluetooth 4.0+EDR and BLE modes. A DC/DC converter ensures the module can operate from a single supply (3.0-4.2 V).
Single-chip solutions
Along with these modules, ICs available from CSR and TI offer solutions for single-mode BLE requirements. The CSR1000 IC is a member of CSR's uEnergy Bluetooth platform. Designed for compact designs such as HRMs, pedometers, and other personal devices, the CSR1000 combines an on-chip ADC, PWMs, 12 programmable IO-s, a watchdog timer, 64 Kbytes of RAM, 64 Kbytes of ROM, and other features in a 32-lead 5 x 5 mm QFN package. The device features +8 dBm max Tx output power and –92 dBm Rx sensitivity. In dormant mode, the CSR1000 requires less than 0.6 µA.
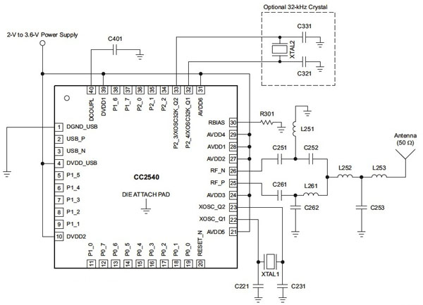
The Texas Instruments CC2540 SoC is designed to simplify low-power BLE connectivity design, requiring only a few external components to offer a complete BLE implementation (Figure 3). Offered in a 6 x 6 mm QFN40 package, the device requires 24 mA (Tx) and 19.6 mA (Rx) and supports multiple sleep modes. At the deepest sleep mode, where external interrupts remain enabled, the device requires only 0.4 µA.

Summary
With its low power requirements and efficient burst protocol, Bluetooth Low Energy offers distinct advantages for health and fitness consumer applications. By exploiting available modules and ICs, engineers can more easily implement BLE-based personal devices able to take immediate advantage of a large installed base of Bluetooth Smart Ready devices including smartphones, tablets, and notebook computers.
Disclaimer: The opinions, beliefs, and viewpoints expressed by the various authors and/or forum participants on this website do not necessarily reflect the opinions, beliefs, and viewpoints of DigiKey or official policies of DigiKey.