AFE ICs Simplify High-Precision Energy-Metering Design
Contributed By Electronic Products
2012-03-14
As companies look to alternative sources for energy production, the need to measure and control energy consumption earns added importance. For engineers, available analog front end (AFE) ICs offer a critical component for creating accurate energy-metering designs ranging from billing-grade electronic meters to residential smart energy monitoring systems. To speed development of these designs, engineers can take advantage of precision energy-metering AFE ICs from Analog Devices, Cirrus Logic, Maxim Integrated Products, and Microchip Technology, among others.
Precise measurement of current and voltage drives calculation of a variety of important energy parameters including active power, reactive power, and apparent power, as well as additional measurements needed for grid-tied applications. While traditional mechanical meters were required to deliver an accuracy of at least 2 percent, electronic metering systems must meet national and international standards that require accuracy of 0.5 percent and in some cases 0.2 percent.
For many applications, integrated energy-metering devices offer an excellent solution (see the TechZone article, "Energy Measurement ICs Provide Critical Metrics"). Where specialized requirements prevent use of these devices, however, engineers can build their own energy measurement solutions using dedicated devices to fill out the energy-metering signal chain, as seen in Figure 1. Here, sensor output drives precision analog-digital converters (ADC) in an analog measurement subsystem, which, in turn, presents data measurements or even final calculations to a DSP or MCU for additional analysis and eventual transmission through a communications subsystem.

Data collection
Engineers have used various methods for sensing current and voltage, each with their own tradeoffs. In direct connect meter configurations, voltage and current measurement has typically relied on simple resistor dividers for voltage measurement and current sensing shunts, which act as a simple resistor, turning current measurement into a measurement of voltage drop. Standards require no more than a 2 W per phase in meter power consumption. For a typical 200 A single-phase residential meter, this requirement would require use of a 50 µΩ shunt, resulting in sub-millivolt levels for normal household current usage that in a typical noisy environment would be difficult to measure accurately without additional precision filtering and amplification circuitry prior to delivery to the ADC.
To limit the impact of these limitations and safety concerns, some approaches opt for current transformers not only to deal with higher currents, but also to provide galvanic isolation from the primary for worker and consumer safety. Nevertheless, conventional current transformers (CT) are based on magnetic cores that can saturate and CTs exhibit a nonlinear phase response that can cause power or energy measurement errors at low currents and large power factors, requiring corresponding phase-correction functionality in the downstream signal chain.
Hall Effect sensors overcome disadvantages of the other methods, but suffer from large temperature drifts and typically require a stable external current source. Finally, the Rogowski coil overcomes nearly all these disadvantages, but because it is a di/dt device, it requires an additional integrator behind the sensor. The Rogowski coil is also susceptible to interference from external fields, and may require shielding if changes in coil configurations are insufficient to nullify external effects.
Analog-digital conversion
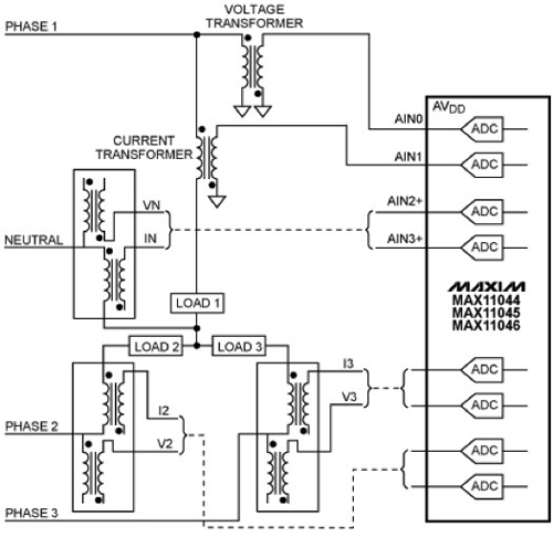
The next stage in the energy-metering signal chain uses high-precision ADCs to obtain high-accuracy voltage and current measurements (Figure 2). For example, the Maxim MAX11046 16-bit ADC features an eight-channel ADC with independent track and hold (T/H) and successive-approximation register (SAR), providing simultaneous sampling at 250 k samples per second for each channel.

Using multi-channel high-precision ADCs such as these, engineers can simultaneously measure voltage and current on the three phases plus a neutral current channel. Downstream subsystems would provide the required metrology functionality to calculate active, reactive, apparent energy, and power factor parameters or use Fast Fourier Transforms (FFT) to find such parameters as frequency and harmonic distortion.
Other devices add additional elements for signal conditioning and improved noise immunity. For example, the Microchip MCP3901 combines two synchronous sampling ΔΣ ADCs, two programmable gain amplifiers (PGA), internal voltage reference, phase delay compensation circuitry, modulator output and a 20 MHz SPI-compatible serial interface. The device includes a proprietary dithering algorithm designed to improve THD and SFDR, particularly important for optimizing the signal-to-noise ratio in power metering applications.
Energy Metrology
Following signal conditioning and conversion, the next stage in the energy-metering signal chain handles computations necessary to deliver required power measurement parameters. Designed specifically for energy measurement, specialized AFEs such as the Cirrus Logic CS5460A integrate this metrology functionality (Figure 3).

In terms of breadth of capability, these specialized devices fall short of meter-on-a-chip devices (see "Energy Measurement ICs Provide Critical Metrics"). On the other hand, these devices typically offer greater flexibility and performance, integrating high-precision fixed-function processing subsystems for calculating the power parameters required for most energy-metering applications.
In general, metrology-capable devices are built around fixed-function processing blocks. Unlike similar AFE ICs designed to interface to conventional stepper motor meters, these devices are optimized for communication with an MCU, featuring bi-directional serial interfaces. Still, some of these devices are designed to operate in stand-alone mode.
For example, the CS5460A can read calibration data and startup instructions from an external EEPROM at power-up to provide energy-metering capability without the need for a host MCU. Designed for single-phase metering applications, the CS5460A integrates two ΔΣ ADCs, a serial interface, and power calculation functions able to deliver real energy, instantaneous power, IRMS, and VRMS.
Analog Devices’ ADE7763 combines two second- order, 16-bit ΔΣ ADCs, a digital integrator for interfacing with di/dt current sensors, reference circuitry, a temperature sensor, and power calculation functions to deliver active and apparent energy measurements, line-voltage period measurements, and rms calculation on the voltage and current channels. Along with the ADE7763 for single-phase metering, Analog offers similarly robust devices for polyphase metering, including the ADE7878 and ADE7880. The latter device, in particular, adds to the capabilities found in its related parts with functions for computing power factor and total harmonic distortion for all phases, a capability particularly critical for grid-tied systems.
As with the Cirrus and Analog metering ICs, Maxim's MAXQ3180 is a dedicated AFE intended for interfacing with a host MCU. At the heart of the MAXQ3180, a fixed-function DSP core calculates RMS volts, RMS amps, real energy, reactive energy, apparent energy, fundamental and harmonic energy, and power factor parameters. Designed for polyphase applications, this device features an 8-channel ADC to measure current and voltage from each of three phases. An ADC channel is reserved for measuring neutral current and the last is dedicated to converting data from a temperature sensor. A host MCU can configure the device, monitor its operation; request on-demand calculations such as line frequency, active power, and reactive power; and retrieve results through the device's SPI interface.
Concerns over power consumption and energy utilization continue to drive the need for accurate, cost-effective solutions for billing -grade utility meters and energy monitoring systems. Although integrated meter-on-a-chip solutions are suitable in some cases, specialized devices provide ready-made solutions for individual pieces of the complete energy-metering signal chain. Using specialized AFE ICs designed to interface with MCUs, engineers can create highly accurate electronic energy meters and residential energy monitoring systems ideally suited to smart energy application requirements.
Disclaimer: The opinions, beliefs, and viewpoints expressed by the various authors and/or forum participants on this website do not necessarily reflect the opinions, beliefs, and viewpoints of DigiKey or official policies of DigiKey.

