선형 조광 LED 구동기의 무선 제어
DigiKey 제공
2013-10-17
초기 투자에도 불구하고 무접점 조명(SSL)은 에너지 소비 및 유지 관리 비용의 감소와 설계 유연성으로 인해 기존 기술에 대한 가능한 대안으로 입증되었습니다. 또한 재실 감지 및 주변 조명 센서 같은 능동 지능과, 과도한 조명을 제거하는 외부 조광 제어를 통해 향상된 에너지 절감을 실현할 수 있습니다. 다양한 정전류 LED 구동기에서 조광 제어를 사용하기 위해 0V DC ~ 10V DC 입력을 필요로 하기 때문에 이 논의의 초점은 무선 인터페이스를 갖춘 구동기를 이용합니다.
전반적인 개념은 상대적으로 간단합니다. 원하는 제어 전압을 포함하는 데이터 스트림이 마이크로 컨트롤러에 대한 투명 RS-232 인터페이스로 작동하도록 구성된 모듈에 의해 송신 및 수신됩니다. 그러면 마이크로 컨트롤러가 데이터 스트림을 해석하고, 원하는 제어 전압을 생성하도록 디지털 아날로그 컨버터의 데이터 레지스터에 적절한 값을 로드합니다.
랩톱, 태블릿 및 휴대 전화 같은 장치가 광범위하게 사용됨에 따라 제어 전압 데이터 스트림의 전송에 Bluetooth 연결 프로토콜을 선택했습니다. 수신측에서는, 다목적성 및 시제품 제작의 용이성을 제공하는 Panasonic PAN1555용 876-1005-ND 평가 기판이 선택되었습니다.
마이크로 컨트롤러 선택은 3.3V 작동 및 USART, 프로그래밍 가능 발진기, 적절한 I/O 사용 요구 사항을 기반으로 수행되었습니다. 비휘발성 데이터의 제어 및 보관을 위해 PWM을 필요로 하는 미래 구현을 고려하여 PWM 및 EEPROM 기능이 요구 사항에 추가되었습니다. 최종적으로 PIC12F1822-I/P-ND가 선택되었습니다.
DAC 선택은 단일 공급, 최소 10V의 출력 전압, 직렬 인터페이스, 12비트 분해능 및 외부 레퍼런스 입력의 요구 사항을 기반으로 했으며 후보 제품 중 LTC1257IN8#PBF-ND가 이러한 요구 사항을 충족하는 것으로 입증되었습니다.
DAC에서 필수 출력 범위를 생성하기 위해 10V 전압 레퍼런스가 필요합니다. ±0.5% 허용 오차, TO-92 패키지 및 15mA 출력 전류 용량을 제공하는 LM4040CIZ-10.0/NOPB-ND가 선택되었습니다.
회로의 전원 공급 장치 선택에는 여러 기준이 고려되었는데 먼저 DAC에서 10V 출력을 제공할 수 있도록 공급 전압이 충분해야 했습니다. LTC1257의 사양에 따르면, VCC가 레퍼런스 전압(10V)을 2.7V 초과하여 15V 공급을 선택할 수 있어야 합니다. 최소 실장 면적 및 최소 200mA의 출력 전류를 제공하는 밀폐형 기판 실장 공급 장치에 대한 요구로 RECOM Power 945-1068-ND 전력 모듈이 선택되었습니다.
DAC는 15V 장치에서 직접 전력이 공급되지만, Bluetooth 모듈은 3.3V 공급 장치를 필요로 하며 마이크로 컨트롤러도 이 장치에서 전력이 공급됩니다. 선형 조정기를 사용하여 15V에서 3.3V로 감소하는 것으로 충분하지 않기 때문에 945-1648-5-ND가 선택되었는데 해당 스위칭 조정기에서 소형 실장 면적, 28V의 최대 입력 전압 및 500mA 출력 용량을 제공하기 때문입니다.
능동 냉각 같은 외부 장치에 대한 전력 공급을 용이하게 하기 위해 5V 공급을 생성하도록 945-1648-5-ND를 선택했는데 역시 28V의 최대 입력 전압 및 500mA 출력 용량을 제공하는 스위칭 조정기 때문이었습니다. 이 5V 장치와 함께, 해당하는 DAC 출력의 1/2 전압을 생성하고 5V 전력 공급 장치의 선형 제어를 허용하기 위해 296-6549-5-ND '레일 스플리터'가 선택되었습니다. 5V 공급 장치 및 '레일 스플리터' 전압에 연결하기 위해 단자대 부품 번호 277-1274-ND가 사용되었습니다.
AC 전원 및 정전류 LED 구동기 전선에 대한 연결을 수용하기 위해 단자대 부품 번호 277-1247-ND가 선택되었습니다. 해당 제품은 0.200” 간격, 14AWG ~ 30AWG 전선 수용 및 최대 10A 전류 처리 능력을 제공합니다.
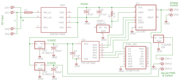
앞에서 설명한 부품을 사용하는 전체 회로도 및 지원 부품은 아래 그림 1에 표시되어 있습니다.
이전에 설명한 대로 PAN1555 Bluetooth 평가 기판은 마이크로 컨트롤러에 대한 투명 RS-232 인터페이스로 작동하도록 구성해야 하고 제어 전압 데이터 스트림을 수신하고 그에 따라 DAC 레지스터를 로드하도록 마이크로 컨트롤러를 프로그래밍해야 합니다. 마찬가지로, Bluetooth 모듈에 제어 전압을 전송하는 방법을 지정해야 합니다.
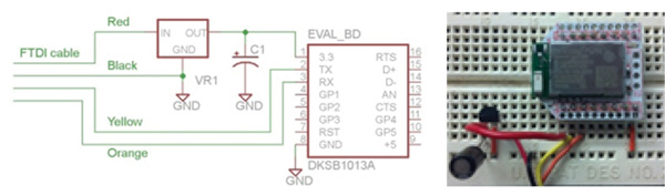
평가 기판의 Panasonic PAN1555 Bluetooth 모듈의 초기 기본 설정값은 이 특정 응용 제품용으로 재구성해야 합니다. 이 작업은 유선 RS-232 인터페이스를 통해 AT 명령을 사용하여 수행됩니다. TTL-232R-3V3-WE 같은 '스마트' USB 케이블을 사용하여 이 작업을 간소화할 수 있습니다. 이 케이블 사용 시 고려해야 할 두 가지 중요한 사항이 있습니다. 먼저 케이블의 FT232R를 가상 COM 포트로 설정하기 위해 FTDI에서 무료로 제공되는 USB 드라이버를 다운로드해야 합니다. 그 다음으로, 이 케이블의 TTL 레벨이 3.3V를 기준으로 하지만 케이블 VCC 공급 전압은 5V의 USB 포트 전압을 기준으로 합니다. 구성 중 평가 기판에 전력을 공급하기 위해 이 공급 전압을 3.3V로 조정해야 합니다. 그림 2에 표시된 대로, L4931CZ33-AP 3.3V 조정기와 EEA-GA1H2R2 2.2μF 커패시터 조합 같이 두서너 개에 불과한 부품만 있으면 조정을 수행할 수 있습니다.

eewiki.com의 Bluetooth 모듈 구성 링크에서 Bluetooth 모듈을 구성하기 위한 전체적인 단계별 지침을 확인할 수 있습니다.
제어 전압 데이터 스트림을 수신하고 해석하도록 마이크로 컨트롤러를 프로그래밍하는 세부 내용을 탐구하기 전에 전송할 데이터 스트림의 형식을 결정해야 합니다. 이 경우 DigiKey 기상 관측소에 이전에 사용된 형식이 결정되었습니다. 이 형식은 전송 유형 문자 바이트 다음에 유형 식별자 바이트와 3개의 데이터 바이트로 구성됩니다. 구체적으로, 문자 유형 바이트는 데이터의 경우 'D'이며, 식별자 바이트는 단일 비율만 전송되므로 기본적으로 '1'로 설정되어 있습니다. 또한 3개의 데이터 바이트는 원하는 D/A 전압의 100의 자리, 10의 자리, 1의 자리 값으로 구성되어 있습니다. 예를 들어 75% 비율의 경우 'D1075'로 전송될 수 있습니다.
비율 데이터가 전송되는 형식이 결정되면 이제 그에 따라 데이터 스트림을 처리하도록 마이크로 컨트롤러를 프로그래밍할 수 있습니다. 프로그래밍 과정은 구성 워드 설정(비트), 변수 및 특정 레지스터 비트 정의, I/O 구성 설정 및 UART 초기화로 구성되어 있습니다. eewiki.com의 어셈블리 소스 코드 및 16진 파일 링크에서 데이터 스트림을 수신하고 디지털 기술 혁명을 통해 DAC를 로드하는, 단순하지만 기능적인 어셈블리 소스 코드를 사용할 수 있습니다.
이 응용 제품에 대한 프로그램은 0% ~ 100%(10%씩 증가)의 비율로만 DAC를 해석하고 로드하도록 작성됩니다.
랩톱 및 휴대 전화 같은 유비쿼터스 장치를 사용하는 제어 전압 데이터 스트림의 전송은 상대적으로 단순한 작업입니다. 후자를 처리하는 경우 적절한 직렬 포트 프로파일 앱만 찾으면 됩니다. Android OS 장치의 경우 Google Play에 있는 Bluetooth SSP 앱을 사용하는 것이 가장 좋습니다. 휴대 전화와 PAN1555 Bluetooth 모듈을 페어링하고 연결하면 최종 사용자가 특정 데이터 스트림을 전송하도록 12개 키에 레이블을 지정하고 구성할 수 있는(예: 'D1050'(50%)) '키보드 모드'를 선택할 수 있습니다. 키에 레이블을 지정하고 구성한 예제 화면 이미지가 아래에 표시되어 있습니다.

Bluetooth 지원 랩톱을 사용하여 제어 전압 데이터 스트림을 전송하는 두 번째 방법(상기 명시)은 Microsoft Visual Studio Express™를 사용하여 수행할 수 있습니다. AN1555 Bluetooth 모듈과 랩톱을 페어링하기 위한 첫 번째 방법은 Bluetooth 링크를 통한 표준 직렬'에 대해 랩톱에서 생성된 COM 포트 번호를 기록하는 것입니다. 무선 인터페이스 생성은 아래에 표시된 것과 같이, 직렬 포트를 활용하고, 제어 전압 데이터 스트림의 초기화 및 전송을 위한 버튼 및 리소스 이미지를 포함하는 Visual Basic TM Windows Forms Application을 생성하여 수행할 수 있습니다.

전체 Visual Basic 프로젝트는 eewiki.com의 Visual Basic 인터페이스 예 링크에서 사용할 수 있습니다.
무선 데이터 스트림 전송 인터페이스 및 수신기 회로망을 사용하여 조광 제어를 위해 0V ~ 10V DC를 필요로 하는, 말 그대로 모든 정전류 LED 구동기에 연결할 수 있습니다.
적용 가능한 1개 구동기는 LXMG221W-0700034-D0-ND입니다. 이 제품이 적합한 이유는 소형 크기, 범용 입력 전압 범위(90V ~ 277V AC), 700mA 정전류 출력, 넓은 출력 전압 범위(14V ~ 48V DC) 및 1V ~ 10V의 입력 제어 범위를 제공하기 때문입니다. 가장 주목할 사항은 제어 전압이 0.6V(최대) 미만으로 떨어질 경우 LED 전원을 끄는 저전력 소비 모드입니다.
무선 제어를 위한 전체 의사 조명 기구를 제공하기 위해, LED, 열전 소재, 방열판, 광학 소자 및 상호 연결의 나머지 설계 기준도 고려해야 합니다.
개인적으로 일반 테스트 전류에서 광속이 1000루멘 이상인 차가운 흰색 LED 어레이(5000K), 구동기 출력 전압의 상한에 가까운 순방향 전압 활용을 선호하기 때문에 CXA2011-0000-000P00J050H-ND를 선택하게 되었습니다.
LED 어레이의 실제 치수(22mm²)를 고려하면서 열 전도율이 뛰어난 열전 소재의 필요로 인해 1168-2063-ND를 선택했습니다.
LED에서 약 43.8V(700mA 기준)의 순방향 전압을 사용하므로 최소 31W를 처리할 수 있는 방열판이 필요했습니다. 조립 및 설치의 용이성뿐만 아니라 능동 냉각을 갖춘 원형 폼 팩터의 필요로 40W 범용 방열판인 1061-1088-ND가 선택되었습니다. 방열판의 능동 냉각을 용이하게 하기 위해 1061-1006-ND SynJet 모듈 및 배선 하네스 1061-1050-ND가 선택되었습니다.
광학 및 상호 연결의 마지막 두 가지 설계 기준은 WM4788-ND LED 홀더를 사용하여 처리되었습니다. 상호 연결 관점에서 홀더는 LED 어레이에 대한 납땜 필요를 제거할 뿐만 아니라 방열판의 4개 ~ 40개 홀 패턴에 직접 고정됩니다. 렌즈 덮개가 진정한 광학 소자의 품질을 제공하지 않을 수도 있지만 일부 빛 분산 및 LED 어레이에 대한 보호를 제공합니다.

무선 인터페이스 및 수신기 회로망의 전반적인 목표는 지정된 픽스처의 조광을 제어하는 것이지만 또한 테스트 플랫폼으로서 역할을 수행하여 최적의 성능을 보장하기 위해 다양한 구동 전류 수준에서 다양한 LED, 인터페이스 소재, 방열판 및 LED 구동기 조합을 평가할 수 있습니다.
면책 조항: 이 웹 사이트에서 여러 작성자 및/또는 포럼 참가자가 명시한 의견, 생각 및 견해는 DigiKey의 의견, 생각 및 견해 또는 DigiKey의 공식 정책과 관련이 없습니다.




