무선 자동차: 다중 인터페이스로 안전성, 보안성 및 기타 성능 제공
Electronic Products 제공
2014-09-05
지난 20년 동안 자동차는 라디오, 테이프 데크 및 DC 플레이어를 포함했던 기본 운송 기계에서 완전히 발전된 모바일 엔터테인먼트 및 통신 플랫폼으로 진화했습니다. 오늘날의 다양한 기능 자동차는 여러 무선 라디오를 갖추고 있어 차량 외부에서(또는 Bluetooth 링크 스마트폰을 사용하여 차량 내부에서도 가능) 엔터테인먼트를 스트리밍하고, 내장된 GPS 네비게이션 시스템을 통해 위치 정보를 제공하며 무선 도어 잠금/시동 시스템, 무선 진단 판독 및 무선 타이어 압력 센서를 제공합니다. 또한 현재 여러 자동차에서 운전자의 인지를 향상시키고 충돌로 인한 부상자 및 사망자 수를 줄이기 위해 지원 및 레이더 시스템에 접근할 수 있도록 내장형 셀 방식 라디오를 제공하고 있습니다. 가까운 미래에 자동차 간 통신 같은 추가적인 무선 기능을 통해 원만한 교통 흐름을 지원하고 사고를 더욱 줄일 수 있을 것입니다.
타이어 압력 모니터링
이 기사는 차량에서 무선 기술의 안전 및 보안 응용에 초점을 둡니다. 철저하게 무선 기술을 활용하는, 고무와 도로가 닿는 부분부터 시작해 보겠습니다. 타이어의 무선 압력 센서는 안전 및 최적의 타이어 마모를 위해 운전자에게 공장에서 권장하는 수준으로 타이어 압력을 유지할 수 있도록 하는 수단을 제공합니다. 기본 타이어 압력 모니터링 시스템(TPMS)은 하나 이상의 TPM 센서, 몇몇 조정/사전처리 회로망, 간단한 RF 송신기 및 저가형 저전력 마이크로 컨트롤러로 구성되어 있습니다(그림 1). 수신측에서는, 저전력 수신기가 데이터 스트림을 캡처하여 마이크로 컨트롤러에서 해독 및 포맷을 구성하면 MCU가 해당 데이터를 자동차의 내부 CAN/LIN 네트워크에 전송하거나 디스플레이에 직접 전송합니다.

그림 1: Freescale Semiconductor의 이 무선 타이어 압력 측정 시스템은 여러 센서(압력, 온도, 방사상 가속도 및 탄젠트형 가속도)의 입력을 결합하여, 사전 처리된 결과를 무선 링크를 걸쳐 자동차의 기계 클러스터에 위치한 수신기에 전송합니다.
타이어 압력 모니터링 시스템(TPMS)은 향상된 차량 안전을 위한 새로운 표준입니다. Freescale은 고급 통합 기술을 활용하여, 실시간 타이어 압력 모니터링을 제공하는 TPMS 솔루션을 통해 운전자에게 타이어가 부적절하게 팽창되었음을 알립니다. Freescale TPMS 제품은 미국 연방 자동차 안전 표준(FMVSS) 138 및 전 세계 자동차 제조업체 요구 사항을 위해 설계되었습니다.
Freescale의 타이어 압력 모니터 센서 솔루션은 압력 센서, 8비트 마이크로 컨트롤러(MCU), RF 송신기 및 단일축(Z) 또는 이중축(XZ) 가속도계를 단일 패키지에 통합합니다. 휠림에 모듈을 설치할 경우, 이 솔루션은 각 타이어에 대해 차량 기계 클러스터에 전송할 수 있는 실시간 공기 압력 측정을 제공하여 운전자에게 타이어가 부적절하게 팽창되었음을 즉시 알립니다.
Freescale Xtrinsic 스마트 센서 모듈은 압력, 온도 및 가속도계 센서와 RF 송신기 및 마이크로 컨트롤러를 작은 7mm x 7mm 패키지에 통합합니다. 모듈에 사용되는 저전력 마이크로 컨트롤러는 MCU가 수행해야 하는 처리량에 따라 여러 Freescale 프로세서 중 하나일 수 있습니다.
예를 들어, Freescale의 MC12311은 8비트 HCS08 계열 MCU를 기반으로 하는 시스템 인 패키지(SiP)이고 MKW0x 장치는 ARM Cortex-M0+ CPU 코어를 기반으로 하는 32비트 MCU입니다. MC12311과 MKW0x 제품군의 프로세서는 모두 칩에 1GHz 미만 RF 송신기를 포함합니다.
MKW0x 제품군 중 하나인 MKW01Z128CHN을 고려해 보겠습니다. 이 제품은 비용 효율적인 고집적, 스마트 무선, 1GHz 미만 무선 노드 솔루션입니다. MKW01 제품군은 광범위한 주변 장치와 함께 해당 양방향 1GHz 미만 무선을 내장하여, 라이선스가 필요 없는 산업, 과학 및 의료(ISM) 주파수 대역의315/433/470/868/ 915/928/960 MHz를 비롯한 넓은 주파수 범위에서 작동할 수 있습니다. MKW01 및 MC12311은 모두 FSK, GFSK, MSK 또는 OOK 변조를 수행할 수 있는 트랜시버를 포함합니다. 이러한 구성을 통해 사용자는 외부 부품의 사용을 최소화할 수 있습니다(Freescale Kinetis EA 계열의 중심에 있는 대체 솔루션에는 외부 RF 송신기가 필요함).

그림 2: Freescale Semiconductor에서 제공하는 고집적 MKW0x 마이크로 컨트롤러 제품군은 타이어 압력 모니터링 시스템 같은 저전력 무선 응용 제품을 대상으로 하며 315MHz ~ 960MHz 사이의 다양한 ISM 대역에서 작동할 수 있는 1GHz 미만 트랜시버를 포함합니다.
무선 도어 잠금
오늘날의 자동차에 탑승한다는 것은 키를 점화 장치에 넣지 않고도 자동차 도어를 잠그거나 열 수 있고, 좌석 및 미러 위치를 설정하며, 자동차의 시동을 걸 수도 있는 전자 열쇠를 사용한다는 것을 의미합니다. 이러한 스마트 키에 내장된 기술은 일반적으로 단거리 무선 송신기 또는 트랜시버, AES 암호화 알고리즘을 지원하는 마이크로 컨트롤러와 롤링 코드를 생성할 수 있는 기능을 결합하며, 물론 이 회로는 단일 동전형 배터리에서 수년 동안 작동할 수 있도록 모두 저전력이어야 합니다.
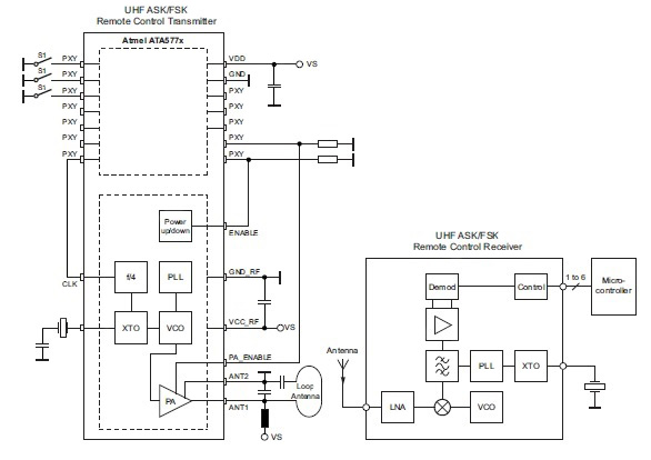
다양한 키 솔루션을 제공하는 회사 중 하나인 Atmel은 키 내부를 위한 여러 송신 전용 및 여러 양방향 마이크로 컨트롤러 옵션(예: ATA577x, 그림 3)과 자동차의 관리 시스템에 통합할 수 있는 여러 솔루션을 제공합니다. 키를 위한 송신 전용 솔루션 간의 차이는 일반적으로 키가 사용되는 전 세계 지역에 따라 결정되는 송신기 주파수뿐입니다. 3개 주파수 대역은 868MHz ~ 928MHz, 310MHz ~ 350MHz 또는 429MHz ~ 439MHz를 포함하며 송신기는 ASK 또는 FSK를 사용하여 신호를 변조합니다. 키에 사용되는 MCU는 이 회사의 AVR ATtiny44V 8비트 마이크로 컨트롤러 중 하나이며 최대 32kbits/s에서 데이터를 전송할 수 있습니다.

그림 3: RF 송신기 또는 풀 트랜시버를 포함하는 고집적 마이크로 컨트롤러인 Atmel ATA577x 제품군에는 외부 부품이 거의 필요하지 않습니다. 이 컨트롤러는 원격 키 도어 잠금 및 자동차 시동을 위한 안전 롤링 코드 출력을 제공합니다.
원격 무선 도어 잠금 솔루션을 제공하는 또 다른 벤더인 Microchip은 MCU의 하드웨어 암호 모듈로 지원되는 KeeLoq 알고리즘에서 작동하는 초저전력 마이크로 컨트롤러, PIC12 및 PIC16 제품군과 수신기 서브 시스템에서의 사용을 위한 PIC18 및 PIC24 MCU를 제조합니다(그림 4). 예를 들어, 저전력 PIC12F635 8비트 마이크로 컨트롤러는 2.0V 전원 사용 시 대기 모드에서 1nA의 전류만 소비하며, 활성화되고 클록되는 경우(1MHz 기준) 100μA에 불과한 전류를 소비합니다.

그림 4: 수동 무선 도어 잠금 시스템을 위한 양방향 트랜스폰더 시스템은 저주파 명령 및 토크백 채널을 사용하고 암호화된 키 데이터는 트랜스폰더에 의해 UHF RF 채널을 통해 기지국으로 전송됩니다.
KeeLoq는 버튼이 눌릴 때마다 고유한 변속을 생성하는 비선형 암호화 알고리즘입니다. 이 기능을 통해 코드를 캡처하고 비효율적인 스키마를 재전송할 수 있습니다. 키 모듈과 수신기 모듈 간 초고주파 통신의 경우 시스템 설계자는 수신기 솔루션을 통해 주파수 편이 방식(FSK) 또는 진폭 편이 방식(ASK) 변조를 수행하여 변속을 생성할 수 있습니다. 또한 해당하는 수신기 솔루션이 제공되어 무선 데이터 전송의 필터링 및 암호 해독을 수행할 수 있습니다.
키 및 기타 저전력 응용 제품에 적합한 저전력 MCU를 제공하는 추가적 벤더에는 STMicroelectronics 및 Texas Instruments가 있습니다.
타이어 압력 측정 시스템 및 키의 예는 자동차 무선 응용 제품의 소위 말하는 빙산의 일각입니다. 다른 차량과 통신할 수 있도록 하는 다양한 표준을 정의하고, '스마트' 도로를 통해 자율 주행 자동차 및 충돌 방지 기계 간 통신 같은 솔루션을 달성하기 위해서는 아직 수행해야 할 작업이 많습니다.
이 기사에서 설명한 부품에 대한 자세한 내용을 보려면 제공된 링크를 사용하여 DigiKey 웹 사이트의 제품 페이지에 액세스하십시오.
면책 조항: 이 웹 사이트에서 여러 작성자 및/또는 포럼 참가자가 명시한 의견, 생각 및 견해는 DigiKey의 의견, 생각 및 견해 또는 DigiKey의 공식 정책과 관련이 없습니다.