MA736 MagAlpha 8비트~12.5비트 각도 센서
공간이 제한된 응용 제품에 이상적인 초소형 패키지로 제공되며 3μs의 낮은 대기 시간을 갖춘 MPS의 디지털 비접촉식 센서
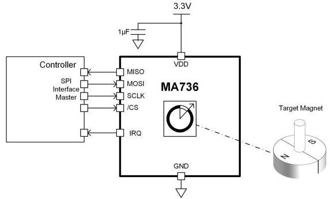
MPS의 MA736 MagAlpha 디지털 각도 센서는 일반적으로 회전 샤프트의 직경 방향으로 자화된 실린더인 영구 자석의 절대 각도 위치를 감지합니다. 초소형 UTQFN 패키지는 공간이 제한된 응용 제품에 이상적인 솔루션을 제공합니다. 빠른 데이터 수집 및 처리로 정적 각도 측정부터 고속 회전까지 정확한 각도 측정이 가능합니다. 디지털 필터링은 서보 모터 응용 제품에 사용될 때 제어 루프 성능을 최적화하도록 조정 가능합니다.
이 센서는 광범위한 자기장 강도와 공간 구성을 지원합니다. 샤프트 끝 및 측면 샤프트(축외 장착) 구성이 모두 지원됩니다.
MA736은 자기장의 강도를 감지하고 진단 목적으로 사용할 수 있는 구성 가능한 임계값을 포함합니다. 온칩 비휘발성 메모리(NVM)는 기준 영점 각도 및 자기장 감지 임계값과 같은 구성 파라미터에 대한 저장소를 제공합니다. NVM에 액세스하지 않고도 휘발성 레지스터로 MA736을 구성하는 것도 가능합니다. MA736은 UTQFN-14(2mm x 2mm) 패키지로 제공됩니다.
- 구성 가능한 8비트~12.5비트 ±3σ 분해능 절대 각도 인코더
- 일정한 회전 속도에서 3μs의 대기 시간
- 디지털 각도 판독 및 칩 구성을 위한 직렬 주변 장치 인터페이스(SPI)
- 진단 점검을 위해 구성 가능한 자기장 강도 감지
- NVM 읽기/쓰기 명령으로 메모리 수명 연장
- 공급 전류: 3.3V, 11mA
- 동작 온도 범위: -40°C ~ +125°C
- 회전: 0rpm ~ 60,000rpm
- 각도 변화가 감지되면 인터럽트 아웃
- 초소형 UTQFN-14(2mm x 2mm) 패키지로 제공
MA736 8-Bit to 12.5-Bit Angle Sensor
| 이미지 | 제조업체 부품 번호 | 제품 요약 | 주문 가능 수량 | 가격 | 세부 정보 보기 | |
|---|---|---|---|---|---|---|
![]() | ![]() | MA736GGU-P | 8-BIT TO 12.5-BIT, 3S LOW-LATENC | 500 - 즉시 | $5,998.00 | 세부 정보 보기 |
![]() | ![]() | MA736GGU-Z | 8-BIT TO 12.5-BIT, 3S LOW-LATENC | 3213 - 즉시 | $5,551.00 | 세부 정보 보기 |
Long Evaluation Board for MA736
| 이미지 | 제조업체 부품 번호 | 제품 요약 | 주문 가능 수량 | 가격 | 세부 정보 보기 | |
|---|---|---|---|---|---|---|
![]() | ![]() | TBMA736-Q-LT-00A | LONG EVALUATION BOARD FOR THE MA | 5 - 즉시 | $15,924.00 | 세부 정보 보기 |



