LTC3110 슈퍼 커패시터 충전기
고속 충전 및 시스템 백업을 위한 양방향 작동을 제공하는 Analog Devices의 2A 벅 부스트 슈퍼 커패시터 충전기
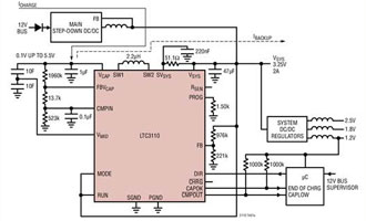
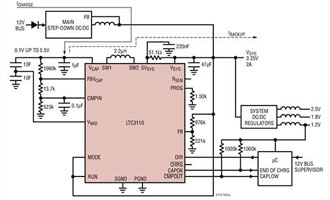
Analog Devices의 Analog Devices®3110은 커패시터 충전기 및 밸런서를 갖춘 2A 양방향 벅 부스트 DC/DC 조정기입니다. 이 제품은 0.1V ~ 5.5V의 넓은 커패시터/배터리 전압 및 1.8V ~ 5.25V 시스템 백업 전압 덕분에 슈퍼 커패시터 또는 배터리를 사용하는 다양한 백업 응용 제품에 매우 적합합니다. 전용의 저잡음 스위칭 알고리즘은 시스템 출력 전압과 같거나 높거나 낮은 커패시터/배터리 전압으로 효율성을 최적화합니다. LTC3110은 외부 명령어를 기준으로 충전 모드에서 백업 모드 또는 스위치 모드까지 자동으로 전환할 수 있습니다. 핀 선택 가능 Burst Mode® 작동은 대기 전류를 줄이고 경부하 효율을 향상시킵니다. 1μA 차단 전류와 결합될 경우 LTC3110은 백업 응용 제품에 이상적입니다. 추가적인 특징에는 방향 제어 및 충전 종료를 위한 전압 감시, μC와의 인터페이싱을 위한 개방형 콜렉터 출력을 갖춘 범용 비교기가 있습니다. LTC3110은 내열 기능이 강화된 저높이 TSSOP 및 4mm × 4mm QFN 패키지로 제공됩니다.
LTC3110 Supercapacitor Charger
| 이미지 | 제조업체 부품 번호 | 제품 요약 | 주문 가능 수량 | 가격 | ||
|---|---|---|---|---|---|---|
![]() | ![]() | LTC3110EUF#PBF | IC BATT CHG SUPERCAP 24QFN | 555 - 즉시 | $20,772.00 | 세부 정보 보기 |
![]() | ![]() | LTC3110IUF#PBF | IC BATT CHG SUPERCAP 24QFN | 343 - 즉시 | $22,440.00 | 세부 정보 보기 |
![]() | ![]() | LTC3110EFE#PBF | IC BATT CHG SUPERCAP 24TSSOP | 181 - 즉시 | $23,042.00 | 세부 정보 보기 |
![]() | ![]() | LTC3110IFE#PBF | IC BATT CHG SUPERCAP 24TSSOP | 57 - 즉시 | $25,313.00 | 세부 정보 보기 |





