AL3069Q Boost Controller
Diodes Incorporated automotive-compliant 60 V boost controllers offer four 80 V current sink LED drivers featuring diagnostic functions
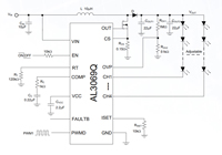
The AL3069Q from Diodes Incorporated is a high-efficiency 60 V boost controller that includes four 80 V high-precision current sink channels, as well as fault diagnostics, for LED backlight applications. The boost technology has built-in adaptive voltage control and operates over a wide input-voltage range from 4.5 V to 60 V. Its operating frequency can be adjusted from 100 kHz to 1 MHz.
The four-channel output current can be easily set with an external resistor. The channel-to-channel and device-to-device current matching is ±0.5% (typical).
Extensive fault diagnostic and robust protection features include:
- Cycle-by-cycle current limit
- Soft start
- Undervoltage lockout
- Programmable overvoltage
- Overtemperature
- Open/short LED protection
- Open/short Schottky diode protection
- Inductor short-circuit protection
- VOUT short protection
- A fault indicator (FAULTB) pin
These improve system robustness for automotive applications. The AL3069Q is available in the TSSOP-16EP (Type DX) and U-QFN4040-16/SWP (Type UXB) packages. A standard compliance version, AL3069, is available and is suitable for industrial and commercial applications.
*Automotive-compliant - AEC qualified, manufactured in facilities certified to IATF 16949, supporting PPAP documents.
AL3069Q Boost Controller
| 이미지 | 제조업체 부품 번호 | 제품 요약 | 주문 가능 수량 | 가격 | 세부 정보 보기 | |
|---|---|---|---|---|---|---|
![]() | ![]() | AL3069QFVBW-13 | LED BACKLIGHT LAPTOP/TV U-QFN404 | 3000 - 즉시 | $1,235.00 | 세부 정보 보기 |
![]() | ![]() | AL3069QT16E-13 | LED BACKLIGHT LAPTOP/TV TSSOP-16 | 2500 - 즉시 7500 - 공장 재고 | $1,235.00 | 세부 정보 보기 |



