Power Backup in Energy-Harvesting Designs
Electronic Products 제공
2013-10-09
Ambient energy sources can provide a nearly continuous trickle of power to run ultra-low-power circuits. However, when ambient sources fluctuate widely and can compromise availability of sufficient steady-state power, power backup can keep these applications running and even deliver the energy needed for peak power bursts. Using available energy storage devices and power management ICs, engineers can build energy-harvesting circuits able to more reliably maintain functionality despite temporary gaps in ambient power or intermittent peaks in power consumption.
Ultra-low-power ICs have enabled circuit designers to exploit energy-harvesting techniques in a wide array of applications. In the simplest designs, an energy transducer converts ambient energy at levels sufficient to power ultra-low-power ADCs, DACs, and MCUs. In applications such as wireless sensors, radio operation introduces intermittent peak power demands (Figure 1). Even with minimal-duration radio bursts, peak power requirements can easily exceed instantaneous power levels available from low-energy ambient sources (Table 1).


Besides power bursts in wireless applications, ambient-powered designs can face periods of blackout when light sources are blocked, vibration modes fall quiet, or other ambient sources are temporarily paused. In these cases, complete power loss requires a sequence-restart operation to ensure application circuitry comes up at the correct power levels after the energy-harvesting subsystem is energized. In fact, any energy-harvesting design can face this situation when an energy-harvesting module is removed from long-term storage areas lacking the required ambient source. For applications such as wireless sensors, expected to reliably provide near-continuous data streams of monitored parameters, the need to repeatedly re-initialize the design due to intermittent power loss would be unacceptable.
To ensure operation during peak demands and even intermittent loss of ambient sources, energy-harvesting designs are often based on a power system comprising energy storage and an associated power-management controller (Figure 2). Along with dedicated devices for each of these system components, integrated devices provide complete solutions for many applications based on energy harvesting.

Thin-film Li-ion energy-storage devices are often selected over supercapacitors for long-term storage requirements; supercaps, in turn, are well suited to applications characterized by short bursts of high-current loads. Thin-film storage devices such as Cymbet EnerChip™ solid-state batteries feature low self-discharge rates and maintain stable output voltages over the greater extent of their discharge cycle.
To implement a charging circuit for storage devices, designers can use a protection device such as the Linear Technology LTC4071, which provides both charging and battery protection features. Designed for very-low-power applications such as energy harvesting, the LTC4071 can charge Li-ion batteries from very-low current, intermittent, or continuous charging sources. With its near-zero-current, low-battery latching disconnect function, the LTC4071 protects the battery from overdischarge and potentially irreparable damage by disconnecting it from the circuit if its voltage gets too low.
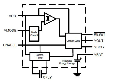
Cymbet also offers integrated charge and protection functionality in its EnerChip CC CBC3105, which combines power-management circuitry with a solid-state battery (Figure 3). During normal operation, the EnerChip CC charges itself with a controlled voltage using an internal charge pump. When the primary power supply dips below a user-programmed threshold voltage, the device will route the on-chip storage device output to VOUT.

To deliver a regulated supply to application circuitry, engineers can implement a simple controller (again, see Figure 1) using an ultra-low-power low-dropout (LDO) regulator such as the Analog Devices ADP162, and brownout detector such as the ON Semiconductor NCP302 controller, which provides undervoltage lockout and overvoltage protection. By tying the output of the NCP302 to the ADP162's shutdown pin, engineers can ensure that the load is powered only when the supply voltage reaches appropriate levels.
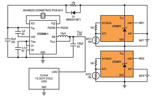
Linear Technology provides a single-chip solution for energy harvesting with its LTC3588-1, which integrates circuitry for harvesting energy from transducers with power-management circuitry to deliver a regulated output to the load. Using the Linear LTC4071 for battery protection, the combination of devices simplifies design of an energy-harvesting application with power backup (Figure 4).

Devices such as the Texas Instruments BQ25504 further simplify implementation of power backup in energy-harvesting designs. Designed specifically for energy-harvesting applications, the BQ25504 combines an on-chip battery charger and boost converter able to extract power from low-voltage sources. The device requires 330 mV to start the boost converter, but once started, it can harvest energy from input voltages as low as 80 mV.
Similarly, the Maxim Integrated MAX17710 provides an integrated solution for low-voltage energy harvesting and battery management. Able to harvest energy from sources as low as 75 mV, the device can charge a storage device directly from the ambient source whenever input voltage exceeds storage-device voltage. When the storage voltage rises above a defined threshold, an input linear regulator turns on to protect the storage device from overcharge. When the storage device discharges to a threshold voltage, the device's undervoltage lockout (UVLO) function disables the output-voltage regulator, disconnecting the load to protect the storage device from overdischarge (Figure 5).

Conclusions
Power backup helps ensure long-term functionality of circuits powered from ambient sources that can vary widely in their energy output. For designs such as wireless sensors, whose intermittent peak-power requirements rise above the steady-state power output of those sources, power backup is essential for normal operation. Using a combination of solid-state storage devices and battery-protection components, designers can easily add power backup functionality to ultra-low-power energy-harvesting designs.
면책 조항: 이 웹 사이트에서 여러 작성자 및/또는 포럼 참가자가 명시한 의견, 생각 및 견해는 DigiKey의 의견, 생각 및 견해 또는 DigiKey의 공식 정책과 관련이 없습니다.


