리튬 이온 전지를 위한 새로운 배터리 충전 솔루션
Electronic Products 제공
2013-12-10
시간이 지남에 따라 효율적이고, 가볍고, 빠르게 충전되고, 안전하고, 비용 효율적인 휴대용 전력에 대한 수요가 증가함에 따라 니켈 수소 전지(NiMH), 충전용 알카라인, 리튬 이온(Li-ion), 리튬 폴리머(Li-poly) 등 여러 새로운 배터리 기술이 개발되었습니다. 일반적으로 이러한 새 배터리의 화학 성분은 성능을 극대화하고 안전을 보장하기 위해 더욱 정밀한 충전 및 보호 회로를 필요로 합니다. 다행히도 이러한 배터리를 충전하고 보호할 수 있는 동일한 수준의 고급 반도체 기기도 개발되었습니다.
이 기사는 새 배터리 기술의 장점과 단점을 살펴봅니다. 또한 Maxim Integrated, Linear Technology 및 Texas Instruments와 같은 반도체 공급업체의 리튬 이온 배터리용 새 충전 솔루션을 살펴봅니다.
배터리 기술
휴대용 전자 기기 분야에서는 그간 선호되어 온 니켈카드뮴(NiCd) 기술과 경쟁할 여러 새 충전 배터리 화학 성분이 최근 부상 중입니다. NiCd 기술은 단기간 고전류가 필요하고 NiCd의 저임피던스 성질이 적합한 전력 도구와 같은 응용 제품에 여전히 선호되고 있습니다.
하지만 스마트폰, 태블릿, 디지털 카메라 등 최신 휴대용 응용 제품의 설계자는 NiCd에 비해 고용량 및 저방전율을 가진 배터리를 찾고 있습니다. 아울러 이러한 응용 제품은 빠르게 충전되고 무게가 가벼운 배터리를 필요로 합니다. 이 조건을 충족하는 배터리 기술로는 니켈 수소 전지(NiMH), 리튬 이온(Li-ion) 및 리튬 폴리머(Li-poly)가 있습니다. NiMH 배터리는 고용량 및 빠른 충전이 가능하지만 NiCd의 두 배에 달하는 상대적으로 높은 방전율을 보이는 단점이 있습니다(표 1).

Maxim Integrated 응용 참고 사항 AN676¹에서 설명한 것과 같이 리튬 이온 및 리튬 폴리머는 NiCd와 NiMH 배터리에 비해 더욱 높은 용량과 현저하게 낮은 방전율을 보여 휴대용 제품에서 많이 사용되고 있습니다. 또한 응용 참고 사항에 따르면 리튬 이온 배터리는 무게도 더욱 가볍습니다. 그 결과 리튬 이온 배터리는 단위 질량당 NiMH 대비 거의 두 배에 가까운 용량을 제공하는 것으로 평가 받고 있습니다.
하지만 리튬 이온 배터리도 여러 단점이 있습니다. Maxim은 리튬 이온 배터리가 과충전 및 저충전에 매우 민감함을 지적합니다. 과도한 전압은 배터리에 영구적인 손상을 입힐 수 있지만 상당한 저전압으로 인한 반복적인 방전은 용량의 손실을 가져올 수 있습니다. 그러므로 배터리를 보호하기 위해 충전 솔루션은 충전뿐만 아니라 방전 시에도 배터리의 전류 및 전압을 제한해야 합니다.
이에 따라 리튬 이온 배터리 팩은 보통 과도한 전류에 대한 노출을 방지하는 퓨즈와 함께 어떤 형태로든 저전압 및 과전압을 보호하는 회로를 포함합니다. 또한 Maxim에 따르면 이러한 배터리 팩은 고압력에 의해 벤트 발생 시 배터리를 개로하는 스위치도 포함합니다.
이에 더해 리튬 이온 배터리는 충전 시 전류 소스가 필요한 NiCd 및 NiMH 배터리와는 달리 전류 및 전압 소스의 조합으로 충전되어야 합니다. 손상 없이 최대한으로 충전하기 위해 대부분의 리튬 이온 충전기는 출력 전압에 대해 1% 내의 오차 범위를 유지합니다. 이보다 더 낮은 오차 범위는 유지하기 어렵고 비용을 증가시키므로 보통 권장하지 않습니다. 일반적으로 이러한 수고에 비해 용량의 이점은 크지 않습니다.
단일 전지 리튬 이온 충전기
휴대 전화 및 기타 유사한 기기에 대해 선호하는 배터리 충전 방식은 기기 또는 배터리 팩을 놓는 ‘거치대 충전기’라는 별도의 장치를 사용합니다. Maxim에 따르면 단일 전지 리튬 이온 또는 리튬 폴리머 충전기는 거치대를 사용하기에 적합합니다. 배터리 팩 또는 충전기 장치는 별도이기 때문에 이로부터 발생한 열은 기기에 통합되지 않으므로 크게 문제되지 않습니다. 이 경우 선형 조정기는 선형 범위 내에서 운영 중인 패스 트랜지스터에 걸쳐 DC 전원과 배터리 간 전압 차를 떨어뜨립니다. 충전기는 작은 공간에서 사용되므로 소비 전력에 따른 과열을 방지하기 위해 통풍을 권장합니다.
Maxim의 선형 단일 전지 리튬 이온 충전기는 MAX846A로 지정되었습니다. 0.5%대의 레퍼런스 정확도는 높은 전압 정확도를 요구하는 리튬 이온 전지를 안전하게 충전합니다. 저가형 외부 PNP 트랜지스터(또는 P-채널 MOSFET)를 조절하던 전압 및 전류 조정 루프는 서로 독립적으로 작용합니다. 그림 1과 같이 Fairchild Semiconductor의 외부 전력 트랜지스터 FZT749는 소스 전압을 배터리 전압으로 떨어뜨리고 회로 소비 전력의 대부분을 조절합니다. 그 결과 내부 레퍼런스가 더욱 안정적이 되어 더욱 안정적인 배터리 전압 제한을 제공합니다.

이 회로에서 R1과 R3이 출력 전류를 결정합니다. R1은 충전 전류를 감지하고 R3은 전류가 조절되는 레벨을 결정합니다. ISET 단자의 출력 전류는 CS+와 CS- 간 전압의 1/1000과 동일합니다. 전류 조절기는 ISET 전압을 2V로 제어합니다. 이에 따라 전류 제한[2,000/(R3*R1)]은 1A입니다. Maxim 응용 참고 사항에서 설명한 바와 같이 전압 및 전류 제한을 위한 제어 루프는 별도의 보상점(CCV 및 CCI)을 가져 이러한 제한을 안정화시키는 작업을 단순화합니다. ISET 및 VSET 단자로 전류 및 전압 제한을 조정할 수 있습니다.
Texas Instruments 또한 공간이 제한된 휴대용 응용 제품을 위한 선형 충전기를 제공합니다. TI의 고도로 통합된 bq24040 계열은 단일 리튬 이온 및 리튬 폴리머 전지를 위한 충전기 IC입니다. 높은 입력 전압 범위를 다룰 수 있는 이 충전기는 USB 포트 또는 저가형 AC 어댑터로 구동할 수 있습니다. TI에 따르면 bq2404x 기기는 관리-정전류-정전압의 3단계로 배터리를 충전합니다. 모든 충전 단계에서 내부 제어 루프는 IC 접합 온도를 모니터하고 내부 온도가 일정 수준을 초과할 경우 충전 전류를 줄입니다.
이와 유사하게 Linear Technology의 자립형 리튬 이온 배터리 LTM8061은 4.1V, 4.2V, 8.2V 및 8.4V의 고정 부동 전압 옵션을 갖춘 단일 및 2개 전지 리튬 이온 및 리튬 폴리머 팩에 최적화되어 있습니다. 이 충전기는 정전류 및 정전압 충전 특성을 제공하고 충전 전류는 최대 2A까지 가능합니다. µModule(마이크로모듈) 배터리 충전기의 규격서를 보면 통합 DC 및 DC 컨트롤러, 전력 트랜지스터, 입력 및 출력 커패시터, 보상 부품, 표면에 실장하는 소형 LGA 패키지를 갖춘 인덕터를 포함하는 종합 패키지 시스템(SiP) 충전 솔루션임을 나타냅니다. 이에 따라 LTM8061을 기반으로 한 단일 전지 리튬 이온 충전기는 최소한의 외부 부품을 사용합니다(그림 2).

단일 전지 리튬 이온 및 리튬 폴리머 팩을 위한 통합 충전기 IC를 제공하는 다른 후발 공급업체로는 Fairchild Semiconductor, Intersil 및 STMicroelectronics가 있습니다.
두 개 이상의 전지 충전
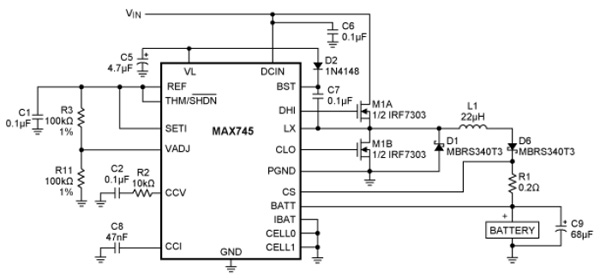
그림 3은 연결된 두 개의 리튬 이온 전지를 충전하는 유사한 회로를 보여줍니다. 이 회로는 90% 효율을 제공하는 스위칭 리튬 이온 배터리 충전기인 Maxim MAX745를 사용합니다. 리튬 이온 배터리 팩 충전에 필요한 모든 기능을 칩 내에 통합한 MAX745는 뜨거워지지 않고 최대 4A의 조절 충전 전류를 제공하고 배터리 단자에서 ±0.75%의 총 오차만을 가지는 조절 전압을 제공합니다. MAX745는 저가형의 1% 저항기를 사용하여 출력 전압을 설정하고 저가형의 N-채널 MOSFET를 전력 스위치로 사용합니다. 전압 편차와 충전 전류는 전압 및 전류 조절 사이를 부드럽게 전환시키는 두 개의 루프를 사용하여 조절됩니다. 전지당 배터리 전압 조절 한도는 표준 1% 저항기를 기준으로 4V에서 4.4V 사이에서 설정됩니다.

연결된 두 개의 리튬 이온 전지를 충전하는 통합 IC도 Texas Instruments 및 Linear Technology와 같은 공급업체로부터 구할 수 있습니다.
단일 또는 다중 전지 리튬 이온 배터리를 충전하는 옵션은 많이 있지만, 설계자는 응용 제품을 위한 배터리 충전기 IC를 선택하기 전에 입력 전압, 충전 전류, 충전 기법, 보호 역량, USB 준수, 비용 및 다른 주요 사항과 같은 요건을 먼저 검토해야 합니다.
이 기사에서 설명한 제품에 대한 자세한 내용을 보려면 제공된 링크를 사용하여 DigiKey 웹 사이트의 제품 페이지에 액세스하세요.
참고 자료
- 응용 참고 사항 676, ‘배터리 충전기의 새로운 발전’, 2011년 11월, Maxim Integrated
면책 조항: 이 웹 사이트에서 여러 작성자 및/또는 포럼 참가자가 명시한 의견, 생각 및 견해는 DigiKey의 의견, 생각 및 견해 또는 DigiKey의 공식 정책과 관련이 없습니다.


