Power-Source Selection in Energy-Harvesting Designs
Electronic Products 제공
2016-02-16
Energy-harvesting applications routinely need to deal with selecting from multiple power sources, including one or more harvested-energy sources, rechargeable batteries, backup primary batteries, and other energy-storage devices. By incorporating a power multiplexer circuit, designs can selectively switch between the appropriate energy supply to deal with fluctuating ambient sources, periodic demand for higher current, or simply for extra capacity. In building power multiplexing circuits, engineers can draw on a variety of discrete and integrated devices from vendors including Analog Devices, Fairchild Semiconductor, Maxim Integrated, STMicroelectronics, Texas Instruments, and Vishay, among others.
In an ideal energy-harvesting application, ambient energy sources are able to meet the full range of power requirements imposed by the application. In fact, many applications closely approach this ideal. For example, industrial applications can often achieve zero-net-power operation by harvesting high-energy ambient sources such as high-speed motor vibration or high-temperature differentials found in those environments. Similarly, ultra-low-power applications can operate for years without batteries through the careful use of power-conservation techniques in combination with high-efficiency harvesting from even low-energy, transient energy sources.
In other cases, a primary ambient-energy source might simply be unable to meet the power requirements of the application. Yet, the application might be capable of accommodating a rechargeable battery, a non-rechargeable primary battery, or even another ambient source. For these designs, the ability to switch power sources provides a simple solution for ensuring ongoing operation despite changes in required power on one hand and available ambient energy on the other.
Simple switch
In the simplest approach, designers switch a voltage source on or off the main power rail using a MOSFET as a pass transistor gated by a separate control signal. As with any power-switching application, a MOSFET with the lowest possible ON resistance is needed to reduce dropout. Accordingly, n-channel MOSFETs with their lower ON resistance are typically favored in applications that need to switch either very low-voltage rails or high-current levels. On the other hand, N-channel devices require the designers to provide an additional voltage source to maintain gate-to-source voltage higher than the device’s threshold voltage. In contrast, p-channel devices do not require the additional voltage source, allowing designers to simply connect the source to the voltage source and the drain to the load (Figure 1).

Figure 1: MOSFET devices can provide a simple solution for switching a supply source to a load. (Courtesy of Fairchild Semiconductor)
In most applications, however, a simple gated MOSFET will be insufficient to ensure reliable operation. For example, if the device switches on too rapidly, it risks creating a high, potentially damaging inrush current when the supply rail is connected to a capacitive load. Switches such as the Fairchild Semiconductor IntelliMax family address this concern by integrating slew-rate control circuitry with n-channel MOSFETs in devices such as the FPF1015 or p-channel MOSFETs in devices such as the FPF1204.
Specialized power switchers such as the n-channel STMicroelectronics VND7NV04 and p-channel Vishay SI1869DH further address these concerns by combining current- and voltage-limiting features with thermal protection (Figure 2). Still, applications with multiple power sources can present a more complex set of operating conditions, requiring devices with a correspondingly greater range of power-selection capabilities.

Figure 2: Specialized ICs such as the STMicroelectronics VND7NV04 integrate a power switch with gate control and protection features. (Courtesy of STMicroelectronics)
Power multiplexers
To further simplify design of power-switching applications, device manufacturers offer more sophisticated power-selection ICs that combine MOSFETs with additional protection and control features required for reliable power-multiplexing applications. For example, a power-multiplexer IC such as the Texas Instruments TPS2105 includes both n-channel and p-channel MOSFETs. The device’s dual-input, single-output configuration is designed to deliver an uninterrupted output voltage when selecting between two power sources tied to the device’s IN1 and IN2 inputs. The IN1 n-channel MOSFET (250 mΩ on resistance) provides a path for higher current, while the IN2 p-channel MOSFET features lower quiescent current (0.75 µA). The MOSFETs do not have the parasitic diodes typically found in discrete MOSFETs, preventing back-flow current when the switch is off.
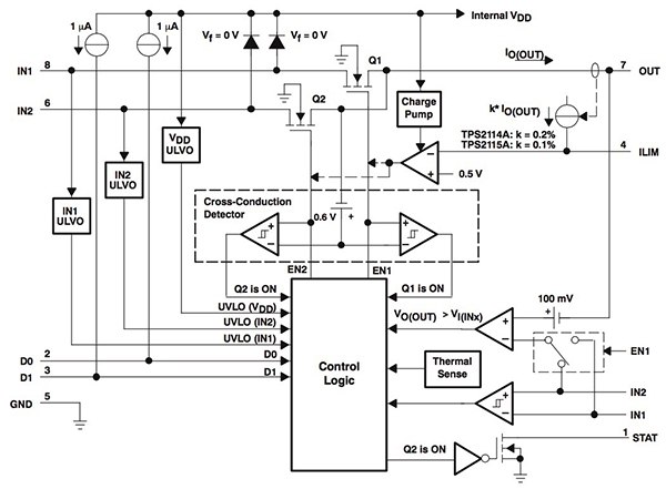
Nevertheless, power-multiplexing circuits can suffer from cross conduction or reverse conduction when switching between different power sources. TI’s TPS2115A integrates a cross-conduction detector and reverse-conduction blocking features designed to mitigate these concerns (Figure 3). Using comparators to monitor the gate-to-source voltage of each power FET, the device’s cross-conduction detector only allows a FET to turn on if the gate-to-source voltage of the other FET is below the turn-on threshold voltage.

Figure 3: Power multiplexer ICs such as the Texas Instruments TPS2115A augment basic power-switch functionality with more advanced features such as cross-conduction control and reverse-conduction blocking. (Courtesy of Texas Instruments)
In power multiplexing, reverse conduction can occur when a circuit switches the load from a higher-voltage supply to a lower-voltage supply. In this situation, current can potentially flow back from the load capacitor into the lower-voltage supply. To minimize such reverse conduction, the TPS2115A uses a comparator that prevents the connection of a supply to the output until the output voltage has fallen to within 100 mV of the supply voltage (again, see Figure 3). Once a supply has been connected to the output, it will remain connected regardless of output voltage.
Integrated energy-harvesting solutions
Because power multiplexing is a common requirement in energy-harvesting applications, semiconductor manufacturers offer specialized devices that combine this feature with dedicated energy-harvesting capabilities. For example, Analog Devices’ ADP5090 and Texas Instruments’ bq25505 are each capable of extracting microwatts of power from very-low-level energy sources and switching power to a rechargeable energy-storage device or even a non-rechargeable primary battery when other sources fall below useable levels.
In the ADI ADP5090, for example, an integrated power-multiplexer circuit manages the transition from alternate power sources (Figure 4). When the BACK_UP voltage is higher than the BAT voltage, the circuit turns on the internal power switch between the BACK_UP pin and the SYS pin. Conversely, when the BACK_UP voltage is lower than the BAT voltage, the circuit turns off the internal switches. A comparator provides a BAT offset (185 mV typical) that prevents the input source and BAT from charging the BACK_UP primary battery.

Figure 4: Along with its energy-harvesting functionality, the Analog Devices ADP5090 integrates a dedicated power multiplexer designed to switch among alternate power sources. (Courtesy of Analog Devices)
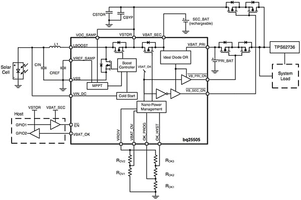
TI’s bq25505 provides gate drivers that allow two voltage sources to be multiplexed autonomously to provide a single power rail to the system load. In a typical design using the BA25505 (Figure 5), the two push-pull drivers multiplex between a primary non-rechargeable battery connected at VBAT_PRI and a secondary storage device connected on VBAT_SEC based on the VBAT_OK signal. When VBAT_OK goes low, indicating that the secondary rechargeable battery at VBAT_SEC is below the VBAT_OK threshold, the VB_SEC_ON output goes high followed by the VB_PRI_ON signal going low in order to connect VBAT_PRI to the system. The drivers are powered by an ideal diode OR of the secondary battery at VBAT_SEC and the primary battery at VBAT_PRI. Consequently, even during a cold start, the device provides sufficient drive for the external back-to-back FETs.

Figure 5: The Texas Instruments bq25505 combines energy-harvesting features with support for multiplexing power through external switches and into a voltage regulator such as the TI TPS62736. (Courtesy of Texas Instruments)
Conclusion
The ability to switch among several power sources has become increasingly important as applications relying on ambient energy face growing power requirements. Conventional MOSFET devices can provide basic power-switch functionality, but power-multiplexing designs typically face the need to protect from a variety of unfavorable operating conditions including high inrush current, over temperature, and cross conduction. Instead, designers can turn to specialized power multiplexer ICs and energy-harvesting devices with integrated power multiplexing capabilities that offer a ready solution to a growing array of power-selection requirements.
For more information about the parts discussed in this article, use the links provided to access product pages on the Digi-Key website.
면책 조항: 이 웹 사이트에서 여러 작성자 및/또는 포럼 참가자가 명시한 의견, 생각 및 견해는 DigiKey의 의견, 생각 및 견해 또는 DigiKey의 공식 정책과 관련이 없습니다.


