
July 2015
DocID028069 Rev 1
1/1
For further information contact your local STMicroelectronics sales
office
www.st.com
X-NUCLEO-IHM04A1
Dual brush DC motor driver expansion board based on L6206 for
STM32 Nucleo
Data brief
Features
Voltage range from 8 V to 50 V max.
Phase current up to 2.8 A r.m.s.
Direct output driving
Mounting position for shunt resistors
available
Undervoltage lockout
Programmable high side overcurrent
protection
Thermal protection shutdown
Compatible with Arduino UNO R3 connector
Compatible with STM32 Nucleo boards
RoHS compliant
Description
The X-NUCLEO-IHM04A1 is a dual brush DC
motor drive expansion board based on the L6206
(DMOS dual full bridge driver) to drive dual
bipolar DC or quad unipolar DC motors. It
provides an affordable and easy-to-use solution
for driving DC motors in your STM32 Nucleo
project. The X-NUCLEO-IHM04A1 is compatible
with the Arduino UNO R3 connector, and
supports the addition of other expansion boards
with a single STM32 Nucleo board. The user can
also mount the ST Morpho connector.

Schematic diagram
X-NUCLEO-IHM04A1
2/2
DocID028069 Rev 1
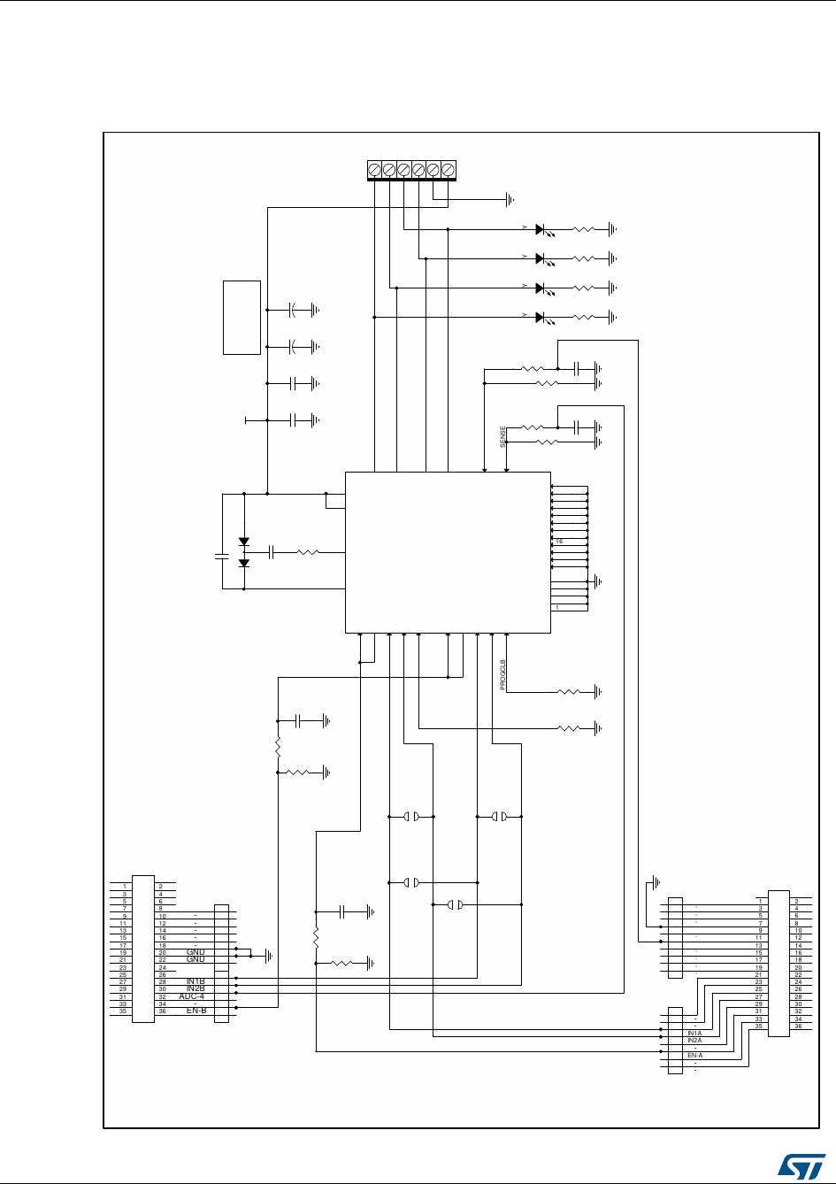
1 Schematic diagram
Figure 1: X-NUCLEO-IHM04A1 circuit schematic
B+
B-
A+
A-
EN-A
IN1A
GND
GND
GND
Vin
IN2A
EN-B
-
-
-
-
-
ADC-6
-
-
-
-
C8 Radial
instead of
C1 SMD
IN1B
IN2B
-
-
-
GND
-
-
ADC-4
-
-
-
-
-
-
-
VCP
VBOOT
OUT-A+
OUT-A-
OUT-B+
OUT-B-
SENSE-B
SENSE-A
PROGCLB
EN_A
EN-A
PROGCLA
EN_B
IN1A
IN2A
IN1B
IN2B
EN-B
ADC-6_SENSE-A
ADC-4_SENSE-B
VS
R6
NP
R4 100K
CN1
MKDS1/6-3.81
3.81
1
2
3
4
5
6
C5
10NF
R11
10K
D2
YELLOW
D1 BAR43
21
3
J2
1 2
C10
NP
U1
L6206PD
IN1_A
10
IN2_A
11
VCP
7
VBOOT
30
IN2_B
27
VSB
33
GND 1
OUT1A 15
OUT2A 5
OUT2B 32
PROGCL_B
28
EN_A
8
OCD_B
24
IN1_B
26
OCD_A
13
PROGCL_A
9
EN_B
29
EPAD 37
OUT1B 22
GND 18
VSA
4
GND 19
GND 36
NC#2 2
SENSEA 12
SENSEB 25
NC#3 3
NC#16 16
NC#6 6
NC#14 14
NC#17 17
NC#20 20
NC#21 21
NC#23 23
NC#31 31
NC#34 34
NC#35 35
C4 220NF
C2
100NF
CN7
CON-2x19
1
3
5
7
9
11
13
15
17
19
21
23
25
27
29
31
33
35
37
2
4
6
8
10
12
14
16
18
20
22
24
26
28
30
32
34
36
38
R7
NP
CN10
CON-2x19
1
3
5
7
9
11
13
15
17
19
21
23
25
27
29
31
33
35
37
2
4
6
8
10
12
14
16
18
20
22
24
26
28
30
32
34
36
38
CN8
CON-1x6
1x6 - pitch 2.54
1
2
3
4
5
6
R14
NP
R10
10K
R9
5.1K
R3
100R
C7
5.6NF
R8
5.1K
CN6
CON-1x8
1x8 - pitch 2.54
1
2
3
4
5
6
7
8
C6
5.6NF
D4
YELLOW
R12
10K
R1
0R
C3
100NF
C9
NP
+C8
100UF
R5 100K
R13
10K
J1
1 2
D3
YELLOW D5
YELLOW
J3
1 2
R2
0R
R2512
J4
1 2
CN5 CON-1x10
1x10 - pitch 2.54
1
2
3
4
5
6
7
8
9
10
CN9
CON-1x8
1x8 - pitch 2.54
1
2
3
4
5
6
7
8
R15
NP
+C1
100UF
63V
GSPG060715 1135SG

X-NUCLEO-IHM04A1
Revision history
DocID028069 Rev 1
3/3
2 Revision history
Table 1: Document revision history
Date
Version
Changes
08-Jul-2015
1
Initial release.

X-NUCLEO-IHM04A1
4/4
DocID028069 Rev 1
IMPORTANT NOTICE – PLEASE READ CAREFULLY
STMicroelectronics NV and its subsidiaries (“ST”) reserve the right to make changes, corrections, enhancements, modifications, and
improvements to ST products and/or to this document at any time without notice. Purchasers should obtain the latest relevant information on ST
products before placing orders. ST products are sold pursuant to ST’s terms and conditions of sale in place at the time of order
acknowledgement.
Purchasers are solely responsible for the choice, selection, and use of ST products and ST assumes no liability for application assistance or the
design of Purchasers’ products.
No license, express or implied, to any intellectual property right is granted by ST herein.
Resale of ST products with provisions different from the information set forth herein shall void any warranty granted by ST for such product.
ST and the ST logo are trademarks of ST. All other product or service names are the property of their respective owners.
Information in this document supersedes and replaces information previously supplied in any prior versions of this document.
© 2015 STMicroelectronics – All rights reserved
Products related to this Datasheet
NUCLEO BOARD L6206 MOTOR DRIVER